Texas Instruments UCC14130-Q1 Isoliertes DC/DC-Modul für den Automobilbereich
Das isolierte DC/DC-Modul der Baureihe UCC14130-Q1 von Texas Instruments für den Automobilbereich ist für die Stromversorgung von GaN-, IGBT-, SiC- oder Si-Gate-Treibern konzipiert. Das UCC14130-Q1 integriert einen Transformator und einen DC/DC-Regler mit einer proprietären Architektur, um eine hohe Effizienz und niedrige Emissionen zu erreichen. Es kann einen isolierten 12-V-Ausgang von einem geregelten Eingang mit 12 V zur Ansteuerung von GaN- und Si-MOSFETs und einen isolierten 15-V- oder 18-V-Ausgang von einem geregelten Eingang mit 15 V zur Vorspannungsversorgung der Treiberschaltung für SiC-MOSFETs oder IGBTs bereitstellen. Die hohe Genauigkeit führt zu einer besseren Kanalerweiterung für eine höhere Systemeffizienz, ohne das Gate des Leistungsgeräts zu überlasten.Das TI UCC14130-Q1 liefert bis zu 1,5 W (typisch) an isolierter Ausgangsleistung bei hoher Effizienz. Der UCC14130-Q1 benötigt nur eine minimale Anzahl von externen Komponenten und verfügt über einen On-Chip-Bauteilschutz. Das Modul bietet zusätzliche Funktionen wie Unter- und Überspannungssperre am Eingang, Komparatoren für die Ausgangsspannung, Sanftanlauf-Timeout, Übertemperaturabschaltung und einstellbare isolierte positive und negative Ausgangsspannung. Darüber hinaus verfügt das Bauteil über einen Freigabe- und einen Open-Drain-Ausgangs-Power-Good-Pin.
Merkmale
- Vollständig integriertes isoliertes DC/DC-Modul mit hoher Dichte und Isolationstransformator.
- Isolierter DC/DC zur Ansteuerung von: IGBTs, GaN-, SiC- und Si-MOSFETs
- Eingangsspannungsbereich von 10 V bis 18 V mit 32 V absolutem Maximum
- Ausgangsleistung von 1,5 W bei TA ≤105 °C
- Ausgangsleistung von 1,0 W für 10 V <VVIN <18 V bei TA = 105 °C
- Einstellbare Einzel- oder Doppelausgangsspannungen (über Widerstände) mit < ±1,3 % Regelgenauigkeit über den gesamten Betriebsbereich
- Geringe elektromagnetische Emission durch Spreizspektrummodulation und integriertes Transformatorendesign
- Enable, Power Good, UVLO, OVLO, Soft-Start, Leistungsbegrenzung, Unterspannungs-, Überspannungs-, Kurzschluss- und Übertemperaturschutz
- CMTI > 50 kV/µs
- Gemäß AEC-Q100 für Automobilanwendungen zugelassen
- Temperaturklasse 1 von -40 °C ≤ TJ ≤ 150 °C
- Temperaturklasse 1 von -40 °C ≤ TA ≤ 125 °C
- Dokumentation bezüglich der funktionalen Sicherheit zur Unterstützung des Designs funktionaler Sicherheitssysteme verfügbar
- Geplante sicherheitsbezogene Zulassungen
- 5657-V-PK- Nennisolierung gemäß DIN EN IEC 60747-17 (VDE 0884-17)
- 3000-V-RMS -Isolationsspannung für 1 Minute gemäß UL1577
- Grundlegende Isolierung gemäß CQC GB4943.1
- 36-Pin-Wide-SSOP-Gehäuse
Applikationen
- Hybrid-, Elektro- und Antriebsstrangsysteme (EV/HEV)
- Wechselrichter und Motorsteuerung
- Integriertes (OBC) und kabelloses Ladegerät
- DC/DC-Wandler für den Automobilbereich
- Motorantriebe
- Industrieller Transport
- Netzinfrastruktur
- EV-Leistungsmodul für Ladestationen
- DC-Ladestation (Stapel)
- String-Wechselrichter
- Handelsübliches Server-Netzteil
Tabelle zum Gerätevergleich
Vereinfachte Applikation
Typische Einschaltsequenz
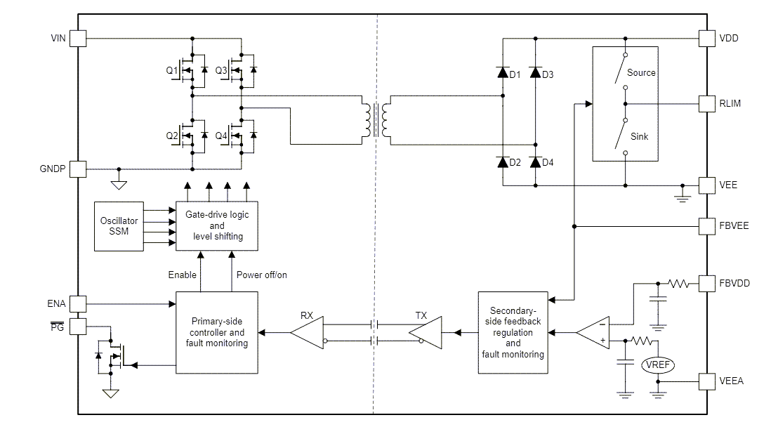
Funktionales Blockdiagramm
Veröffentlichungsdatum: 2024-02-22
| Aktualisiert: 2025-03-05
