Texas Instruments TPS543B25 & TPS543B25T Abwärtswandler

Die synchronen TPS543B25 SWIFT™ -Abwärtswandler von Texas Instruments sind synchrone Abwärtswandler von 18 V, 25 A mit hohem Wirkungsgrad, der eine intern kompensierte Festfrequenz-ACM-Steuerungsarchitektur verwendet. Diese Wandler arbeiten immer unter FCCM und erzeugen Ausgangsspannungen von 0,5 V bis 7 V. Der Festfrequenz-Controller kann von 500 kHz bis 2,2 MHz betrieben und über den SYNC-Pin mit einem externen Taktgeber synchronisiert werden. Zusätzliche Funktionen umfassen eine Spannungsreferenz mit hoher Genauigkeit, Zweidraht-Fernerkundung, wählbare Soft-Start-Zeiten, wählbare Strombegrenzungen und eine vollständige Suite von Fehlerschutzfunktionen. Die Wandler TPS543B25 und TPS543B25T werden in Glasfaser-Netzwerken, Prüf- und Messsystemen und in Anwendungen in der Gesundheitsbranche verwendet.

Merkmale

  • Festfrequenz, intern kompensiert, Advanced Current Mode (ACM) Steuerung
  • Integrierte MOSFETs von 6,5 mΩ und 2 mΩ
  • Eingangsspannungsbereich: 4 V bis 18 V
  • Ausgangsspannungsbereich: 0,5 V bis 7 V
  • Echter Differential-Fernerkundungsverstärker (RSA)
  • Drei wählbare PWM-Rampenoptionen zur Optimierung der Regelkreisleistung
  • Fünf wählbare Schaltfrequenzen (500 kHz, 750 kHz, 1 MHz, 1,5 MHz und 2,2 MHz)
  • Möglichkeit der Synchronisation mit externem Taktgeber
  • Spannungsreferenzgenauigkeit von 0,5 V, ±0,5 % über den gesamten Temperaturbereich
  • Wählbare Soft-Start-Zeiten: 1 ms, 2 ms, 4 ms und 8 ms
  • Monotone Inbetriebnahme in vorgespannte Ausgänge
  • Wählbare Strombegrenzungen zur Unterstützung eines Betriebs von 25 A und 20 A
  • Freigabe mit einstellbarer Eingangs-Unterspannungssperre
  • Power-Good-Ausgangswächter
  • Ausgangs-Überspannungs-, Ausgangs-Unterspannungs-, Eingangs-Unterspannungs-, Überstrom- und Übertemperaturschutz
  • Sperrschicht-Betriebstemperatur: -40 °C bis +150 °C
  • 17-Pin-WQFN-HR-Gehäuse von 2,5 mm x 4,5 mm, Rastermaß von 0,5 mm
  • Bleifrei (RoHS-konform)
  • Pin-kompatibel mit 20 A (TPS543B22), 16 A (TPS543A26) und 12 A (TPS543A22)
  • WEBENCH- und SIMPLIS -Modelle sind erhältlich

Applikationen

  • Drahtlose und drahtgebundene Kommunikationsinfrastruktur-Ausrüstung
  • Optische und Glasfaser-Netzwerke
  • Prüf- und Messsysteme
  • Medizintechnik und Gesundheitswesen

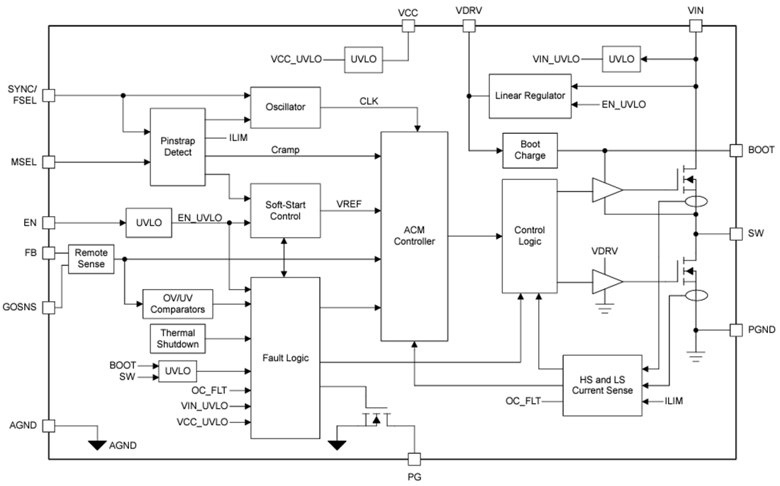
Funktionales Blockdiagramm

Blockdiagramm - Texas Instruments TPS543B25 & TPS543B25T Abwärtswandler
Veröffentlichungsdatum: 2023-08-21 | Aktualisiert: 2025-08-01