Texas Instruments TPS543A26T Synchroner SWIFT-Abwärtswandler

Der Texas Instruments TPS543A26T synchrone SWIFT™ -Abwärtswandler verwendet eine intern kompensierte ACM (Advanced Current Mode)-Steuerungsarchitektur mit fester Frequenz, die im Dauerbetrieb unter FCCM-Ausgangsspannungen von 0,5 V bis 7 V erzeugt. Das Bauteil bietet einen hohen Wirkungsgrad und arbeitet mit einer Schaltfrequenz von bis zu 2,2 MHz. Diese Eigenschaft macht das Bauteil zu einer ausgezeichneten Wahl für Designs, die eine geringe Größe erfordern. Der Festfrequenz-Controller kann über den SYNC-Pin mit einem externen Taktgeber synchronisiert werden und arbeitet von 500 kHz bis 2,2 MHz. Zu den weiteren Merkmalen gehören wählbare Soft-Start-Zeiten, eine hochpräzise Spannungsreferenz, eine Zweidraht-Fernabfrage, monotoner Start in vorgespannte Ausgänge, einstellbare UVLO über den EN-Pin, wählbare Stromgrenzen und eine vollständige Palette von Fehlerschutzfunktionen.

Der TPS543A26T von Texas Instruments ist in einem kleinen HotRod™-WQFN-FCRLF Gehäuse von 2,5 mm x 4,5 mm erhältlich.

Merkmale

  • Integrierte MOSFETs von 6,5 mΩ und 2 mΩ
  • 4 V bis 18 V Eingangsspannungsbereich
  • Intern kompensierte Festfrequenz-Steuerung im erweiterten Strommodus (ACM)
  • Ausgangsspannungsbereich: 0,5 V bis 7 V
  • Echter differentieller Fernerkundungsverstärker (RSA)
  • Drei wählbare PWM-Rampenoptionen zur Optimierung der Regelkreisleistung
  • Fünf wählbare Schaltfrequenzen von 500 kHz, 750 kHz, 1 MHz, 1,5 MHz und 2,2 MHz
  • Möglichkeit der Synchronisation mit externem Taktgeber
  • Spannungsreferenzgenauigkeit von 0,5 V, ±0,5 % über den gesamten Temperaturbereich
  • Wählbare Soft-Start-Zeiten: 1 ms, 2 ms, 4 ms und 8 ms
  • Monotone Inbetriebnahme in vorgespannte Ausgänge
  • Wählbare Strombegrenzungen zur Unterstützung des Betriebs von 16 A und 12 A
  • Freigabe mit einstellbarer Eingangs-Unterspannungssperre
  • Power-Good-Ausgangswächter
  • Ausgangs-Überspannungs-, Ausgangs-Unterspannungs-, Eingangs-Unterspannungs-, Überstrom- und Übertemperaturschutz
  • Sperrschicht-Betriebstemperatur: -40 °C bis +150 °C
  • 17-Pin-WQFN-HR Gehäuse von 2,5 mm x 4,5 mm mit einem Rastermaß von 0,5 mm
  • Bleifrei (RoHS-konform), Bleifreie (Pb-free) Umwandlung
  • Pin-kompatibel mit 25 A - TPS543B25, 20 A - TPS543B22 und 12 A - TPS543A22

Applikationen

  • Drahtlose und drahtgebundene Kommunikationsinfrastruktursysteme
  • Optische und Glasfaser-Netzwerke
  • Prüf- und Messsysteme
  • Medizintechnik und Gesundheitswesen

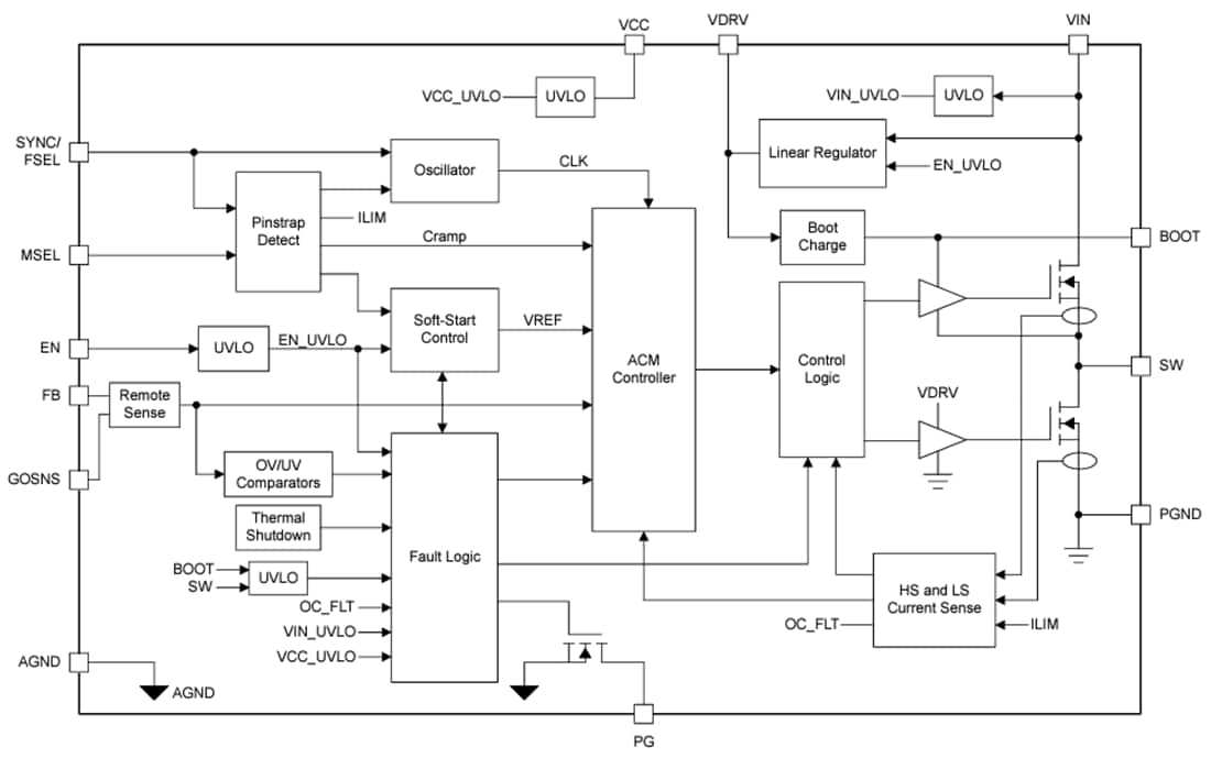
Funktionales Blockdiagramm

Blockdiagramm - Texas Instruments TPS543A26T Synchroner SWIFT-Abwärtswandler
Veröffentlichungsdatum: 2024-09-25 | Aktualisiert: 2024-10-04