Texas Instruments TPS543A26 Synchroner Abwärtswandler
Der Texas Instruments TPS543A26 synchrone Abwärtswandler ist ein 16 A synchroner SWIFT™-Wandler mit intern kompensierter, erweiterter Strommodussteuerung. Dieser Wandler wird von einem Eingang von 4 V bis 18 V und einem Ausgangsspannungsbereich von 0,5 V bis 7 V betrieben. Der TPS543A26 Wandler kann einen hohen Wirkungsgrad während des Betriebs bei einer Schaltfrequenz von bis zu 2,2 MHz bieten. Dies macht ihn optimal für Designs, die eine kleine Lösungsgröße erfordern. Dieser Abwärtswandler ist in einem kleinen HotRod™ WQFN-FCRLF-Gehäuse von 2,5 mm x 4,5 mm untergebracht. Der TPS543A26 Wandler ist benutzerfreundlich und ermöglicht eine geringe Anzahl externer Komponenten mit schnellem Lasteinschwingverhalten. Dieser Abwärtswandler eignet sich ideal für drahtlose und drahtgebundene Kommunikationsinfrastrukturen, optische und Glasfasernetze, Test- und Messgeräte sowie für die Medizin und das Gesundheitswesen.Merkmale
- Intern kompensierte ACM-Steuerung (Advanced Current Mode) mit Festfrequenz
- Integrierte MOSFETs von 6,5 mΩ und 2 mΩ
- Eingangsspannungsbereich: 4 V bis 18 V
- Ausgangsspannungsbereich: 0,5 V bis 7 V
- Echter Differential-Fernerkundungsverstärker (RSA)
- Drei wählbare PWM-Rampenoptionen zur Optimierung der Regelkreisleistung
- Fünf wählbare Schaltfrequenzen, beispielsweise 500 kHz, 750 kHz, 1 MHz, 1,5 MHz und 2,2 MHz
- Möglichkeit der Synchronisation mit externem Taktgeber
- 0,5 V, ±0,5 % Spannungsreferenzgenauigkeit über einen vollständigen Temperaturbereich
- Wählbare Soft-Start-Zeiten sind 1 ms, 2 ms, 4 ms und 8 ms
- Monotone Inbetriebnahme in vorgespannte Ausgänge
- Wählbare Strombegrenzungen zur Unterstützung des Betriebs von 16 A und 12 A
- Freigabe mit einstellbarer Eingangs-Unterspannungssperre
- Power-Good-Ausgangswächter
- Ausgangsüberspannungs-, Ausgangsunterspannungs-, Eingangsunterspannungs-, Überstrom- und Übertemperaturschutz
- Sperrschicht-Betriebstemperatur: -40 °C bis 150 °C
- 17-Pin WQFN-HR-Gehäuse von 2,5 mm x 4,5 mm mit einem Rastermaß von 0,5 mm
- Bleifrei (RoHS-konform)
- Pin-kompatibel mit den TPS543B22 und TPS543A22 Wandlern
- PSpice- und SIMPLIS-Modelle sind verfügbar
Applikationen
- Drahtlose und drahtgebundene Kommunikationsinfrastruktur-Ausrüstung
- Optische und Glasfaser-Netzwerke
- Prüf- und Messsysteme
- Medizintechnik und Gesundheitswesen
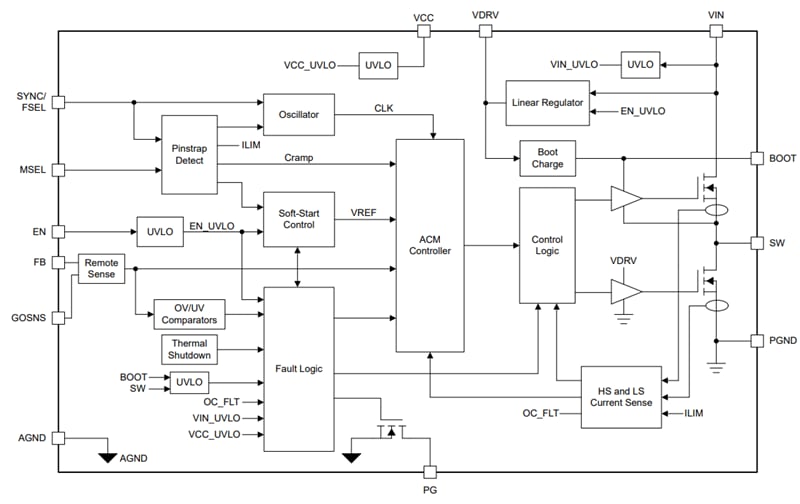
Blockdiagramm
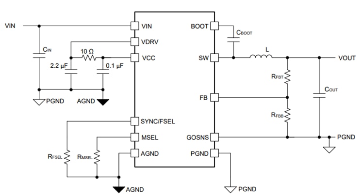
Applikationsdiagramm
Leistungsdiagramm
Veröffentlichungsdatum: 2023-02-16
| Aktualisiert: 2023-10-23
