Analog Devices Inc. LTC7890/1 Synchrone Abwärtsregler
Analog Devices LTC7890/1 Synchrone Abwärtsregler sind leistungsstarke DC/DC-Schaltregler-Controller, die alle synchronen n-Kanal-Galliumnitrid(GaN)-Feldeffekttransistor(FET)-Leistungsstufen mit Eingangsspannungen von bis zu 100 V ansteuern. Diese Controller bieten eine Lösung für die Herausforderungen, die traditionell bei der Verwendung von GaN-FETs auftreten. Die Bauteile vereinfachen das Applikationsdesign, da im Vergleich zu einer Silizium-Metalloxid-Halbleiter-Feldeffekttransistor (MOSFET)-Lösung keine Schutzdioden oder zusätzliche externe Komponenten erforderlich sind.Die LTC7890/1 synchronen Abwärtsregler von ADI unterstützen einen internen Smart-Bootstrap-Schalter, der eine Überladung des BOOST-Pins zu High-Side-Treiberversorgungen des SW-Pin während Totzeiten verhindert und das Gate des oberen GaN-FETs schützt. Die Baureihe optimiert das Gate-Treiber-Timing auf beiden Schaltflanken intern, um intelligente Totzeiten von nahezu Null zu liefern, verbessert den Wirkungsgrad und ermöglicht einen Hochfrequenzbetrieb auch bei hohen Eingangsspannungen. Die Gate-Treiber-Spannung auf dem LTC7890/1 passt sich präzise von 4 V bis 5,5 V an, um die Leistung zu optimieren und verschiedene GaN-FETs- oder sogar MOSFETs auf Logikebene zu ermöglichen.
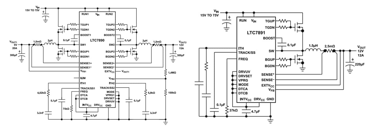
Die LTC7890-Baureihe ist in einem seitenbenetzbaren 40-Elektroden-QFN-Gehäuse (6 mm × 6 mm) verfügbar, während die LTC7891 über ein seitenbenetzbares 28-Elektroden-QFN-Gehäuse (4 mm × 5 mm) verfügt.
Merkmale
- GaN Antriebstechnologie vollständig optimiert für GaN-FETs
- Großer VIN -Bereich: 4 V bis 100 V
- 0,8 V ≤VOUT ≤60 V großer Ausgangsspannungsbereich:
- Keine Schnapp-, Klemm- oder Bootstrap-Dioden erforderlich
- Interne Smart-Bootstrap-Schalter verhindern eine Überladung von High-Side-Treiberversorgungen
- Intern optimierte smart-Totzeiten von beinahe Null oder über einen Widerstand einstellbare Totzeiten
- Gate-Treiber mit geteiltem Ausgang für einstellbare Einschalt- und Ausschalttreiberstärken
- Genaue einstellbare Treiberspannung und UVLO
- Niedriger 5 μA (48 VIN bis 5 VOUT) Betriebs-IQ
- Programmierbare Frequenz (100 kHz bis 3 MHz)
- Phasenstarre Frequenz (100 kHz bis 3 MHz)
- Frequenzspreizungsmodulation
- Gehäuse
- Seitenbenetzbares 40-lead-QFN-Gehäuse (LTC7890) (6 mm × 6 mm)
- Seitlich benetzbares 28-lead (4 mm × 5 mm) QFN-Gehäuse (LTC7891)
Applikationen
- Industrieleistungssysteme
- Militärische Avionik und medizinische Systeme
- Telekommunikations-Leistungssysteme
Videos
Wirkungsgrad und Verlustleistung gegenüber Laststrom
Typische Applikationsschaltungen
