Analog Devices Inc. EVAL-LTC7890-BZ Evaluierungsboard
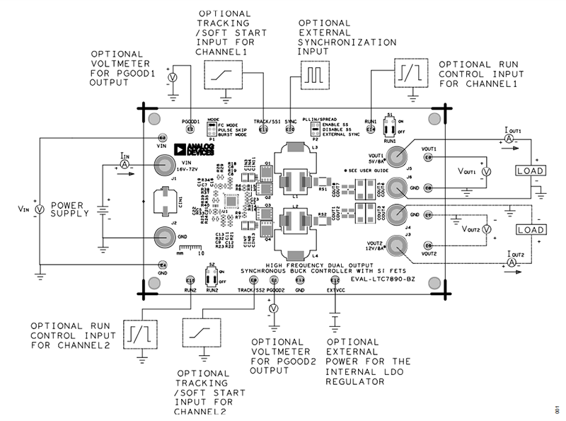
Das Analog Devices Inc. EVAL-LTC7890-BZ Evaluierungsboard ist ein synchroner Abwärtswandler mit zwei Ausgängen, der n-Kanal-Silizium-Feldeffekttransistoren (FETs) ansteuert. Das EVAL-LTC7890-BZ Evaluierungsboard verfügt über 100-V-Logikpegel-Si-FETs und den LTC7890 synchronen Dual-DC/DC-Abwärtsregler mit niedrigem Ruhestrom und einer hohen Frequenz (programmierbare Festfrequenz von 100 kHz bis zu 3 MHz). Der LTC7890 von Analog Devices verfügt über einen dedizierten Treiber für GaN-FETs, der auch zur Ansteuerung von Silizium-FETs auf Logikebene verwendet werden kann.Das EVAL-LTC7890-BZ arbeitet über einen Eingangsspannungsbereich von 16 V bis 72 V, während der LTC7890 mit bis zu 100 V betrieben werden kann. Die EVAL-LTC7890-BZ Evaluierungsschaltung erzeugt zwei Ausgänge von 5 V und 12 V mit bis zu 10 A an jedem Ausgang. Das Board ist mit Messwiderständen für die Strommessung ausgestattet. Über einen Moduswahlschalter kann das EVAL-LTC7890-BZ bei geringer Last im erzwungenen Dauerbetrieb, im Puls-Skipping-Modus oder im Burst-Modus® betrieben werden. Über den EXTVCC -Pin kann der LTC7890 über den Ausgang des Schaltreglers oder eine andere verfügbare Quelle mit Strom versorgt werden, was die Verlustleistung reduziert und den Wirkungsgrad verbessert.
Merkmale
- Synchroner Abwärtswandler mit zwei Ausgängen
- Steuert n-Kanal-Si-FETs an
- Der Moduswahlschalter ermöglicht einen erzwungenen Dauerbetrieb, Puls-Skipping oder den Burst-Modus® bei geringer Last.
- Konfiguriert mit Messwiderständen für die Strommessung
- 16 V bis 72 V Eingangsspannungsbereich
- Typischer Schaltbereich: 500 kHz bis 600 kHz
- Typischer Wirkungsgradbereich: 90,5 % bis 95,1 %
Applikationen
- Industrielle Energiesysteme
- Militärische Avionik und medizinische Systeme
- Leistungssysteme für Telekommunikation
Board-Verbindungen
Ressourcen
Veröffentlichungsdatum: 2024-07-03
| Aktualisiert: 2024-07-09
