Texas Instruments TPS631010/TPS631011 Buck-Boost-Wechselrichter
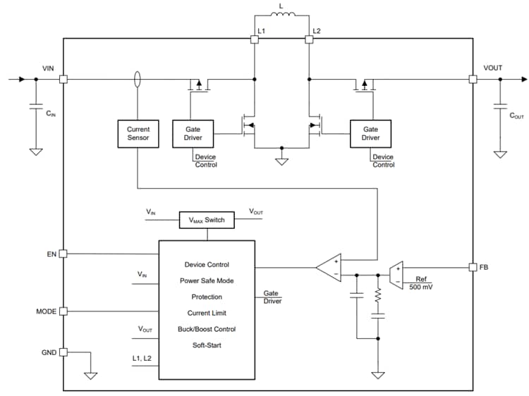
Der Buck-Boost-Wechselrichter TPS631010/TPS631011 von Texas Instruments verwendet eine konstante Frequenz und Spitzenstromregelung. Er ist in einem winzigen Wafer-Chip-Gehäuse untergebracht. Dieser Buck-Boost-Wechselrichter arbeitet mit einem Ausgangsstrom von 1,5 A und hat einen Eingangsspannungsbereich von 1,6 V bis 5,5 V. Der TPS631010/TPS631011 Wandler arbeitet automatisch im Boost-, Buck- oder 3-Zyklus-Buck-Boost-Modus, wenn die Eingangsspannung ungefähr der Ausgangsspannung entspricht. Dieser Buck-Boost-Wechselrichter weist einen Ruhestrom von 8μA und im Energiesparmodus einen sehr niedrigen Stromverbrauch auf, was maximalen Wirkungsgrad bei geringer bis keiner Last gewährleistet. Der TPS631010/TPS631011-Wechselrichter eignet sich ideal für TWS, Systemvorregler, Punktlast-Regelung, Fingerabdruck- und Kamerasensoren sowie Spannungsstabilisatoren.Merkmale
- Eingangsspannungsbereich
: 1,6 V bis 5,5 V- Geräteeingangsspannung > 1,65 V zum Starten
- Ausgangsspannungsbereich (einstellbar): 1,2 V bis 5,5 V
- Hohe Ausgangsstromfähigkeit, 3 A Spitzenschaltstrom
- 2 A Ausgangsstrom für VIN ≥ 3 V, VOUT = 3,3 V
- 1,5 A Ausgangsstrom für VIN ≥ 2,7 V, VOUT = 3,3 V
- Hoher Wirkungsgrad über den gesamten Lastbereich
- 8 μA typischer Ruhestrom
- Der automatische Energiesparmodus und der erzwungene PWM-Modus sind flexibel konfigurierbar
- Architektur für Buck-Boost-Modus mit Spitzenstrom
- Nahtloser Modusübergang
- Durchlass- und Sperrstrom-Betrieb
- Einschalten in vorgespannte Ausgänge
- Festfrequenzbetrieb mit 2 MHz-Umschaltung
- Sichere und robuste Betriebsfunktionen
- Überstromschutz und Kurzschlussschutz
- Integrierter Sanftanlauf mit aktiver Anlaufadoption
- Übertemperaturschutz und Überspannungsschutz
- True-Abschaltungsfunktion mit Lasttrennung
- Durchlass- und Rückwärtsstrombegrenzung
- -40 °C bis 125 °C Betriebstemperaturbereich
- Kleine Lösungsgröße
- Kleine Induktivität mit 1 µH
- 1,803 mm x 0,905 mm im WCSP
Applikationen
- TWS
- System-Vorregler:
- Smartphones, Tablets, Terminals und Telematik
- Punktlast-Regelung
- Kabelgebundener Sensor, Anschluss-/Kabeladapter und Dongle
- Fingerabdruck- und Kamerasensoren
- Elektronisches Smart-Schloss und IP-Netzwerkkamera
- Spannungsstabilisator
- Datenkommunikation, optische Module und Kühlung/Heizung
Blockdiagramm
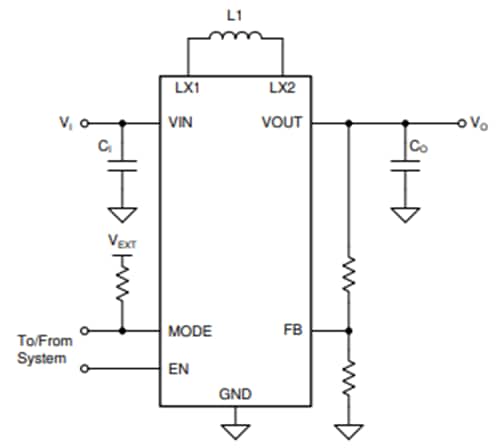
Typische Anwendungsschaltung
Veröffentlichungsdatum: 2023-02-17
| Aktualisiert: 2024-01-23
