Texas Instruments TPS543820 Synchroner SWIFT™-Abwärtswandler
Der synchrone TPS543820 SWIFT™-Abwärtswandler von Texas Instruments ist ein synchroner Abwärtswandler mit 18 V, 8 A und hohem Wirkungsgrad, der eine intern kompensierte erweiterte Strommodusregelung mit fester Frequenz verwendet. Das Bauteil bietet einen hohen Wirkungsgrad bei einem Betrieb mit einer Schaltfrequenz von bis zu 2,2 MHz. Der TPS543820 von Texas Instruments ist in einem kleinen HotRod™ VQFN-Gehäuse von 2,5 mm × 3 mm untergebracht, das zusammen mit einem hohen Wirkungsgrad bei hoher Frequenz für Designs, die eine kleine Lösungsgröße erfordern, optimal ist. Der Festfrequenz-Controller kann von 500 kHz bis 2,2 MHz betrieben und zu einem externen Taktgeber mit dem SYNC-Pin synchronisiert werden. Zusätzliche Funktionen umfassen eine Spannungsreferenz mit hoher Genauigkeit, wählbare Soft-Start-Zeiten, eine monotone Inbetriebnahme in vorgespannte Ausgänge, wählbare Strombegrenzungen, eine einstellbare UVLO über den EN-Pin und eine vollständige Suite von Fehlerschutzfunktionen.Merkmale
- Intern kompensierte erweiterte Festfrequenz-Strommodussteuerung (ACM)
- Integrierte MOSFETs von 25 mΩ und 6,5 mΩ
- Eingangsspannungsbereich: 4 V bis 18 V
- Ausgangsspannungsbereich: 0,5 V bis 5,5 V
- Drei wählbare PWM-Rampenoptionen zur Optimierung der Regelkreisleistung
- Fünf wählbare Schaltfrequenzen (500 kHz, 750 kHz, 1 MHz, 1,5 MHz und 2,2 MHz)
- Möglichkeit der Synchronisation mit externem Taktgeber
- Spannungsreferenzgenauigkeit von 0,5 V, ±0,5 % über den gesamten Temperaturbereich
- Wählbare Soft-Start-Zeiten (0,5 ms, 1 ms, 2 ms und 4 ms)
- Monotone Inbetriebnahme in vorgespannte Ausgänge
- Wählbare Strombegrenzungen zur Unterstützung des 8-A- und 6-A-Betriebs
- Freigabe mit einstellbarer Eingangs-Unterspannungssperre
- Power-Good-Ausgangswächter
- Ausgangs-Überspannungs-, Ausgangs-Unterspannungs-, Eingangs-Unterspannungs-, Überstrom- und Übertemperaturschutz
- Pin-zu-Pin-kompatibel mit TPS543620 und TPS543320
- Sperrschicht-Betriebstemperatur: -40 °C bis +150 °C
- 14-Pin-VQFN-HR-Gehäuse von 2,5 mm × 3 mm mit einem Rastermaß von 0,5 mm
Applikationen
- Drahtlose Infrastruktur und drahtgebundene Kommunikationsausrüstung
- Optische und Glasfaser-Netzwerke
- Prüf- und Messsysteme
- Medizintechnik und Gesundheitswesen
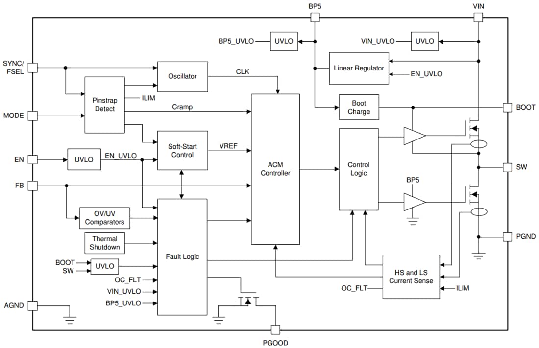
Funktionales Blockdiagramm
Veröffentlichungsdatum: 2021-01-20
| Aktualisiert: 2023-10-23
