Texas Instruments TPS543620 Synchroner SWIFT™-Abwärtswandler
Der synchrone SWIFT™ Abwärtswandler TPS543620 von Texas Instruments ist ein hocheffizienter 18V, 6A synchroner Abwärtswandler, der eine intern kompensierte erweiterte Strommodussteuerung mit fester Frequenz verwendet. Er bietet eine hohe Effizienz bei einer Schaltfrequenz von bis zu 2,2 MHz. Der TPS543620 von Texas Instruments ist in einem kleinen 2,5 mm x 3 mm HotRod™ VQFN-Gehäuse untergebracht, das in Verbindung mit einer hohen Effizienz bei hoher Frequenz optimal für Designs geeignet ist, die eine geringe Größe erfordern. Der Festfrequenzregler kann von 500 kHz bis 2,2 MHz arbeiten und kann über den SYNC-Pin mit einem externen Taktgeber synchronisiert werden. Zusätzliche Funktionen umfassen eine Spannungsreferenz mit hoher Genauigkeit, wählbare Soft-Start-Zeiten, eine monotone Inbetriebnahme in vorgespannte Ausgänge, wählbare Strombegrenzungen, eine einstellbare UVLO über den EN-Pin und eine vollständige Suite von Fehlerschutzfunktionen.Merkmale
- Intern kompensierte erweiterte Festfrequenz-Strommodussteuerung (ACM)
- Integrierte MOSFETs von 25 mΩ und 6,5 mΩ
- Eingangsspannungsbereich: 4 V bis 18 V
- Ausgangsspannungsbereich: 0,5 V bis 5,5 V
- Drei wählbare PWM-Rampenoptionen zur Optimierung der Regelkreisleistung
- Fünf wählbare Schaltfrequenzen (500 kHz, 750 kHz, 1 MHz, 1,5 MHz und 2,2 MHz)
- Synchronisierbar mit einem externen Taktgeber
- Spannungsreferenzgenauigkeit von 0,5 V, ±0,5 % über den gesamten Temperaturbereich
- Wählbare Soft-Start-Zeiten (0,5 ms, 1 ms, 2 ms und 4 ms)
- Monotone Inbetriebnahme in vorgespannte Ausgänge
- Wählbare Strombegrenzungen zur Unterstützung des 6-A- und 3-A-Betriebs
- Freigabe mit einstellbarer Eingangs-Unterspannungssperre
- Power-Good-Ausgangswächter
- Ausgangs-Überspannungs-, Ausgangs-Unterspannungs-, Eingangs-Unterspannungs-, Überstrom- und Übertemperaturschutz
- Sperrschicht-Betriebstemperatur: -40 °C bis +150 °C
- 14-Pin-VQFN-HR-Gehäuse von 2,5 mm × 3 mm mit einem Rastermaß von 0,5 mm
Applikationen
- Drahtlose Infrastruktur und drahtgebundene Kommunikationsgeräte
- Optische und Glasfaser-Netzwerke
- Prüf- und Messsysteme
- Medizintechnik und Gesundheitswesen
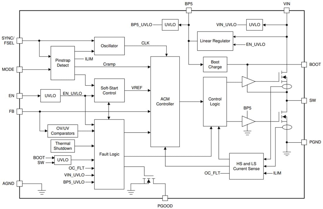
Funktionales Blockdiagramm
Veröffentlichungsdatum: 2021-01-08
| Aktualisiert: 2024-08-23
