STMicroelectronics STEVAL-6986YT2DL Evaluierungsboard
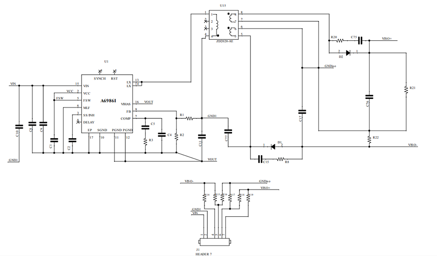
Das STEVAL-6986YT2DL Evaluierungsboard von STMicroelectronics ist ein kompaktes, hocheffizientes Isobuck-Boost-Wandler-Evaluierungsboard, das zur Demonstration des Betriebsverhaltens des synchronen monolithischen Abwärtsreglers A6986I in isolierten und nicht-isolierten Konfigurationen ausgelegt ist. Das STEVAL-6986YT2DL arbeitet in einem breiten Eingangsspannungsbereich von 5,5 V bis 38 V und liefert einen geregelten Ausgang von 12 V bei bis zu 1 A, wodurch es sich ideal für Industrie- und Fahrzeuganwendungen eignet, die robuste, isolierte Stromschienen erfordern. Das Board enthält einen Transformator und eine sekundärseitige Gleichrichtungsschaltung, die Designern die Evaluierung von Buck-and-Boost-Topologien in einer einzigen Plattform ermöglicht. Der STEVAL-6986YT2DL von STMicroelectronics bietet mit seinen Funktionen wie niedriger Ruhestrom, Spitzenstromregelung und einstellbarem Sanftanlauf eine praktische und flexible Lösung für die Entwicklung von effizienten, isolierten DC/DC-Wandlern.Merkmale
- Isobuck-Boost-Topologie
- Bis zu 24 V Betriebseingangsspannung
- Kompatibel mit SIP7-Modulen
- Bis zu 5 W isolierte Ausgangsleistung
- 20 V/-5 V isolierte Ausgangsspannungen
- Großer Betriebsspannungsbereich von 5,5 V bis 38 V
- Isolierte Ausgänge sind an den Pins 4-5-6 oder 5-6-7 (wählbar) verfügbar
- 250 kHz Schaltfrequenz
- Schutz gegen Überspannungs-, Überstrom- und Übertemperaturereignisse
Applikationen
- Industrieautomatisierungssysteme
- Fahrzeugelektronik
- Batteriebetriebene Bauteile
- Embedded-Systeme und Mikrocontroller-Plattformen
- Kommunikations- und Netzwerkgeräte
- Hauptwechselrichter (elektrische Traktion)
- On-Board-Ladegeräte
Schaltplan
Veröffentlichungsdatum: 2025-05-13
| Aktualisiert: 2025-05-15
