STMicroelectronics A6986 Abwärtsschaltregler
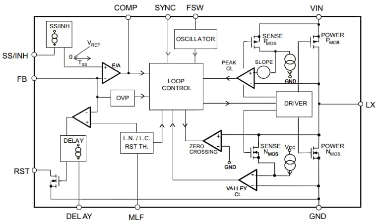
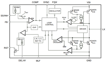
STMicroelectronics A6986 Synchrone Abwärtsschaltregler sind monolithische Abwärtsschaltregler, die bis zu 2 A DC liefern können. Die Einstellbarkeit der Ausgangsspannung umfasst einen Bereich von 0,85 V bis VIN. Die 100-prozentige Tastverhältnis-Fähigkeit und der große Eingangsspannungsbereich erfüllen die Spezifikationen für Kaltstart und Lastabfall in Automotive-Systemen. Der Energiesparmodus (LCM) ist für während des PKW-Parkens aktive Applikationen gestaltet, so dass es die Effizienz bei geringer Last mit kontrollierter Welligkeit der Ausgangsspannung maximiert. Der rauscharme Modus (LNM) hält die Schaltfrequenz konstant und minimiert die Ausgangsspannungs-Restwelligkeit des Strombereichs, und erfüllt so die Spezifikationen der rauscharmen Applikationen, wie z. B. für Autoradios. Der Spannungswächter am Ausgang verwaltet die Reset-Phase für jede digitale Last (μC, FPGA). Der RST-Open-Collector-Ausgang kann auch während der Einschaltphase eine Ausgangsspannungs-Sequenzierung einsetzen. Die Synchrongleichrichtung ist für einen hohen Wirkungsgrad bei mittlerer und schwerer Last ausgelegt, und die Fähigkeit zu hoher Schaltfrequenz hält die Größe der Applikationen kompakt. Eine Impuls-für-Impuls-Stromerfassung auf beiden Leistungselementen implementiert einen effektiven Konstantstromschutz.Der StMicroelectronics A6986 Abwärtsschaltregler wird in einem HTSSOP16-Gehäuse angeboten und ist für den Einsatz in Fahrzeug-Applikationen AEC-Q100-qualifiziert.
Merkmale
- AEC-Q100-qualifiziert
- 1,5 A DC-Ausgangsstrom
- 4 V bis 38 V Betriebseingangsspannung
- Energiesparmodus oder rauscharmer Modus
- 30 μA IQ bei leichter Last (3,3 V LCM VOUT)
- 5 μA IQ-SHTDWN
- Einstellbare fSW (250 kHz bis 2 MHz)
- Einstellbare Ausgangsspannung von 0,85 V bis VIN
- Embedded Ausgangsspannungswächter
- Synchronisierung
- Einstellbare Sanftanlauf-Zeit
- Interne Strombegrenzung
- Überspannungsschutz
- Sequentialisierung der Ausgangsspannung
- Spitzenstrommodus-Architektur
- 180 mΩ RDS(ON) und 110 mΩ RDS(ON )
- Thermische Abschaltung
Applikationen
- Für Automotive-Systeme ausgelegt
- Batteriebetriebene Applikationen
- Karosserie-Applikationen (LCM)
- Auto-Audio- und rauscharme Applikationen (LNM)
Weitere Ressourcen
Videos
View Results ( 4 ) Page
| Teilnummer | Datenblatt | Ausgangsstrom | Ausgangsspannung |
|---|---|---|---|
| A6986F3V3TR | ![]() |
1.5 A | 3.3 V |
| A6986ITR | ![]() |
2 A | 850 mV to 38 V |
| A6986F5V | ![]() |
1.5 A | 5 V |
| A6986TR | ![]() |
2 A | 850 mV to 38 V |
Veröffentlichungsdatum: 2014-09-17
| Aktualisiert: 2025-05-13

