STMicroelectronics STEVAL-ISA190V1 Evaluierungsboard
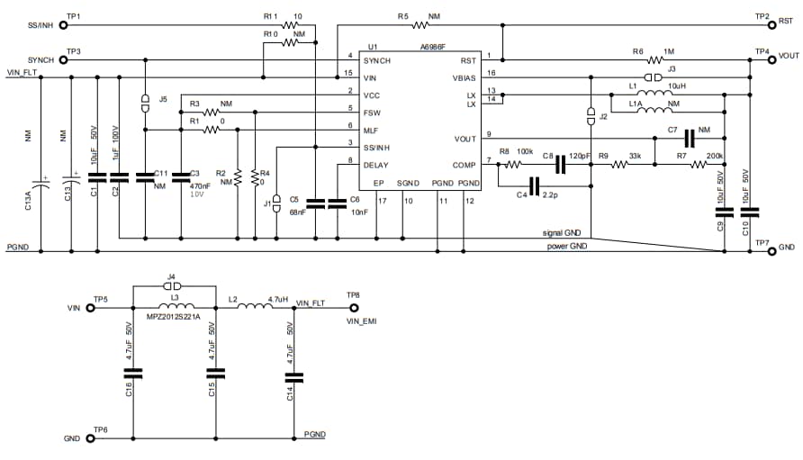
Die STMicroelectronics STEVAL-ISA190V1 Evaluationboard basiert auf dem A6986F synchronen Abwärtsschaltregler. Die Standard-Evaluierungsboard-Einstellungen werden mit 6V Ausgangsspannung im LCM, mit 500kHz Schaltfrequenz, mit hohem ISKIP-Strom und deaktivierter Umschaltungsfunktion konfiguriert. Diese Konfigurationen können geändert werden, um verschiedene Anwendungsszenarien zu bewerten.Merkmale
- AEC-Q100-qualifiziert
- 1,5 A DC-Ausgangsstrom
- 4 V bis 38 V Betriebseingangsspannung
- Stromsparmodus oder rauscharmer Modus
- Programmierbarer ISKIP-Strom
- 30 μA IQ bei leichter Last (LCM 12 V VIN und 3,3 V VOUT)
- 8 μA IQ-SHTDWN
- Einstellbare fSW (250 kHz bis 2 MHz)
- Einstellbare Ausgangsspannung von 0,85V bis VIN
- Embedded Ausgangsspannungswächter
- Synchronisierung
- Einstellbare Sanftanlauf-Zeit
- Interne Strombegrenzung
- Überspannungsschutz
- Sequentialisierung der Ausgangsspannung
- Spitzenstrommodus-Architektur
- 180mΩ RDS(on)HS und 150mΩ RDS(on)LS
- Thermische Abschaltung
- RoHS-konform
STEVAL-ISA190V1 Schaltplan
Veröffentlichungsdatum: 2016-06-01
| Aktualisiert: 2022-03-11
