STMicroelectronics VIPer31 Hochspannungs-Wandler
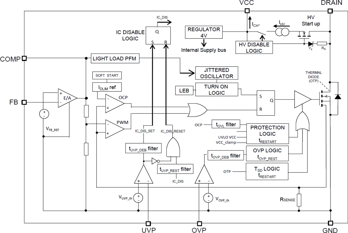
Der STMicroelectronics VIPer31 Hochspannungswandler enthält einen Avalanche-robusten 800-V-Leistungs-MOSFET mit PWM-Strommodussteuerung in einem kompakten SO-16-Gehäuse. Der Durchschlag von 800 V ermöglicht einen erweiterten Eingangsspannungsbereich und reduziert die Größe der DRAIN-Snubber-Schaltung. Der VIPer31 bietet einen sehr geringen Stromverbrauch und wird mit der Impulsfrequenzmodulation bei geringer Last betrieben, wodurch die Einhaltung der strengsten Energiesparstandards ermöglicht wird. Überspannungs- und Unterspannungsschutzfunktionen mit separaten und einstellbaren Interventionsschwellenwerten sind auf den OVP- bzw. UVP-Pins verfügbar. Der UVP kann auch als Sperreingang für alle SNTs mit einem extrem niedrigen Eingangs-Reststromverbrauch verwendet werden. Die integrierte HV-Einschaltfunktion, der Sensor-FET, der Fehlerverstärker und ein Oszillator mit Frequenzjitter ermöglichen das Design einer vollständigen Applikation mit einer minimalen Anzahl von Komponenten.Der VIPer31 Hochspannungswandler verfügt über einen großen Betriebstemperaturbereich von -40 °C bis +150 °C und unterstützt Flyback-, Buck- und Buck-Boost-Topologien.
Merkmale
- Avalanche-robuster 800-V-Leistungs-MOSFET zur Abdeckung eines extrem großen VAC-Eingangsbereichs
- Embedded-HV-Einschaltfunktion und -Sensor-FET
- Strommodus-PWM-Controller
- Drainstrom-Begrenzungsschutz (OCP): 850 mV
- Großer Versorgungsspannungsbereich: 4,5 V bis 30 V
- < 20 mW bei 230 VAC bei Nulllast
- < 430 mW bei 230 VAC, Ausgangslast von 250 mW
- Die Schaltfrequenz verringert die Kosten für EMI-Filter: 132 kHz ±7 % (Typ H)
- Embedded-I/O mit 1,2-V-Referenz
- Integrierter Sanftanlauf für eine verbesserte Systemzuverlässigkeit
- Schutzfunktionen mit automatischem Neustart
- Überlast/Kurzschluss (OLP)
- Thermische Abschaltung
- Überspannung
- Schutzfunktionen ohne automatischen Neustart
- Pulse-Skipping-Schutz zur Verhinderung von Fließverlust
- Unterspannungssperrfunktion
- Maximales Tastverhältnis
- Sperrschicht-Betriebstemperaturbereich: -40 °C bis +150 °C
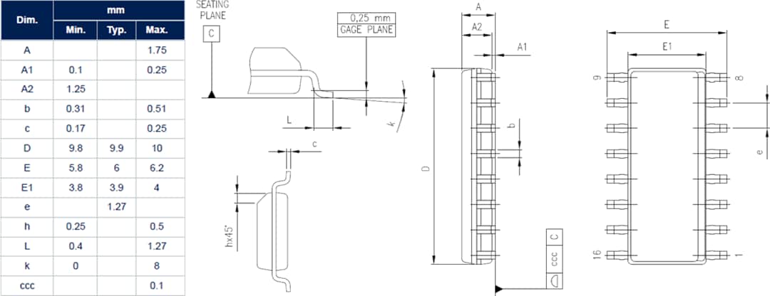
- SO16N-Gehäuse
Applikationen
- Stromsparende Schaltnetzteile (SNT) für Haushaltsgeräte, Hausautomatisierung, Industrie, Unterhaltungselektronik, Beleuchtung
- Stromsparender Adapter
Videos
Blockdiagramm
Gehäuseabmessungen
Veröffentlichungsdatum: 2020-06-10
| Aktualisiert: 2025-01-10
