STMicroelectronics STEVAL-A6986IV2 Iso-Abwärtswandler-Evaluierungsboard

Das STMicroelectronics STEVAL-A6986IV2 Iso-Abwärtswandler-Evaluierungsboard ermöglicht Benutzern die Evaluierung der Funktionsweise des A6986I synchronen 5-W-Automotive-Iso-Abwärtswandlers mit 38 V für isolierte Applikationen ausgelegt. Die primäre Ausgangsspannung des STEVAL-A6986IV2 Boards kann genau eingestellt werden, während ein Transformator den isolierten sekundären Ausgang erzeugt. Kein Optokoppler erforderlich. Die primäre Senkenleistung (Typ. 1,9 A) ermöglicht eine ordnungsgemäße Energieübertragung zur Sekundärseite und einen nachverfolgten Soft-Start des sekundären Ausgangs.

Das STEVAL-A6986IV2 Iso-Abwärtswandler-Evaluierungsboard von STM erzeugt eine isolierte Spannung (ca. 5 V, einfach einstellbar), die sich vor allem für Applikationen eignet, die eine einzelne isolierte Versorgung erfordern.

Merkmale

  • AEC-Q100-qualifiziert
  • -40 °C bis 135 °C für den Betriebstemperaturbereich Tj
  • Für die Iso-Abwärtstopologie ausgelegt
  • Betriebseingangsspannung: 4 V bis 38 V
  • Primäre Ausgangsspannungsregelung
  • Kein Optokoppler erforderlich
  • Primärstrombelastbarkeit: 1,9 A (typisch)
  • Spitzenstrommodus-Architektur im erzwungenen PWM-Betrieb
  • Ausblendzeit: 300 ns
  • 8 µA IQ-SHTDWN
  • Einstellbare fSW und Synchronisierung
  • Integrierter primärer Ausgangsspannungswächter
  • Einstellbare Soft-Start-Zeit
  • Interne Primärstrombegrenzung
  • Überspannungsschutz
  • RDS (on) HS = 180 mΩ, R DS(on) LS = 150 mΩ
  • Übertemperaturschutz

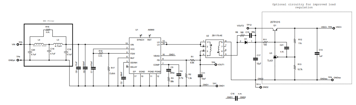
Schaltschema

Schaltplan - STMicroelectronics STEVAL-A6986IV2 Iso-Abwärtswandler-Evaluierungsboard
Veröffentlichungsdatum: 2021-05-03 | Aktualisiert: 2024-05-22