Renesas Electronics RTKA211412DE0000BU Evaluierungsboard
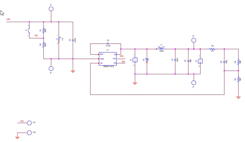
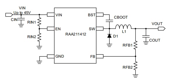
Das Renesas Electronics RTKA211412DE0000BU Evaluierungsboard dient der Demonstration und schnellen Evaluierung des RAA211412, eines DC/DC-Abwärtsreglers mit einer Schaltfrequenz von 630 kHz. Der RAA211412 Regler unterstützt einen großen Eingangsspannungsbereich von 5,8 V bis 45 V und eine einstellbare Ausgangsspannung. Der RAA211412 Abwärtsregler kann einen maximalen Dauerausgangsstrom bis zu 1 A liefern. Das RTKA211412DE0000BU Evaluierungsboard implementiert einen vollständigen Abwärtsregler mit dem RAA211412.Merkmale
- Einfaches und flexibles Design
- Einstellbare Ausgangsspannung
- Bequeme Leistungsumwandlung
Technische Daten
- Eingangsspannungsbereich von 5,8 V bis 45 V
- Ausgangsspannung: 3,3 V
- Ausgangsstrom: bis zu 1 A
- Schaltfrequenz von 630 kHz
Blockdiagramm
Board-Einrichtung
Schaltplan-Diagramm
Veröffentlichungsdatum: 2023-06-07
| Aktualisiert: 2023-07-11
