Renesas Electronics RAA211412 DC/DC Abwärtsregler
Der Renesas Electronics RAA211412 DC/DC-Abwärtstegler unterstützt einen großen Betriebseingangsspannungsbereich von 5,8 V bis 45 V und eine einstellbare Ausgangsspannung. Dieser DC/DC-Abwärtsregler kann einen Ausgangsstrom bis zu 1 A mit erstklassiger Lastregelung und Leitungsregelleistung liefern. Der RAA211412 Regler nutzt die PWM-Spitzenstrom-Modus-Steuerarchitektur bei einer Schaltfrequenz von 630 kHz und bietet ein schnelles Einschwingverhalten. Dieser RAA211412 Regler bietet Schutzfunktionen, wie z. B. Zyklus-für-Zyklus-Strombegrenzung, Eingangsspannungs-UVLO, Unterspannungsschutz für die Ausgangsspannung und thermische Abschaltung. Dieser Abwärtsregler kann mit einer minimalen BOM, einem internen Soft-Start und einer Schleifenkompensationsschaltung einfach verwendet werden. Zu den typischen Applikationen gehören Leistungsmesser, batteriebetriebene Bauteile, verteilte Leistungssysteme und tragbare Elektrowerkzeuge.Merkmale
- Breiter Eingangsspannungsbereich von 5,8 V bis 45 V
- Einstellbare Ausgangsspannung
- Ausgangsstrom: bis zu 1 A
- Interne Kompensation
- Interner Soft-Start
- 600 mΩ internes MOSFET
- 630 kHz Schaltfrequenz
- Pulse-Skipping-Modus unter Leichtlastbedingungen
- Zyklus-für-Zyklus-Strombegrenzung
- Eingangsspannungs-UVLO und Ausgangsspannungs-Unterspannungsschutz
- Thermische Abschaltung
- Erhältlich im TSOT23-6-Gehäuse
Applikationen
- Stromzähler
- Batteriebetriebene Bauteile
- Verteilte Stromversorgungssysteme
- Handheld-Elektrowerkzeuge
Typische Applikations-Schaltung
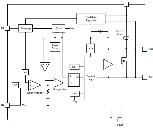
Blockdiagramm
Veröffentlichungsdatum: 2023-06-07
| Aktualisiert: 2023-07-11
