Renesas Electronics ISL9241EVAL1Z Evaluierungsboard

Das Renesas Electronics ISL9241EVAL1Z Evaluierungsboard ist zur Demonstration des Betriebsverhaltens des ISL9241 Auf-/Abwärtswandler-Ladegeräts ausgelegt. Die Mehrheit der Funktionen des ISL9241 Ladegeräts sind auf dem Evaluierungsboard verfügbar. Dazu gehören unter anderem die anpassbare Ausgangsspannung, der On-The-Go-Modus (OTG), der Erhaltungsladungsmodus für eine leere Batterie und die Systemleistungsüberwachung der Abwärts-, Aufwärts- und Auf-/Abwärtsmodi. Das ISL9241 konfigurierbare Auf-/Abwärtswandler-Ladegerät unterstützt sowohl das direkte Laden mit geringem Spannungsbereich (NVDC) als auch das hybride Laden mit Auf-/Abwärtswandlung (HPBB/Bypass). Dieses Ladegerät kann über die Firmware für den Betrieb im Hybrid-Leistungs-Auf-/Abwärtswandler- oder Bypass-Modus gesteuert werden.

Merkmale

  • Auf-/Abwärtswandler-NVDC- und HPBB-Ladegerät für zwei-, drei- und vierzellige Li-Ion-Batterien
  • Ladeendspannungsoption (End of Charge, EOC)
  • Systemleistungsüberwachungs-PSYS-Ausgang
  • PROCHOT# Open-Drain-Ausgang
  • Ermöglicht eine Erhaltungsladung von leeren Batterien
  • Zusätzliche Leistung (Intel aktiver VMIN-Schutz)
  • Ideale Diodensteuerung im Turbomodus
  • Umgekehrter Abwärts-, Aufwärts- und Abwärts-/Aufwärtsbetrieb von Batterie
  • Zweistufige Adapterstrombegrenzung verfügbar
  • Optionaler Batterietransportmodus
  • SMBus- und Auto-Intervall-I2C-kompatibel

Technische Daten

  • 3,8 V bis 24 V Eingangsspannung
  • 3,9 V bis 18,304 V Ausgangsspannung
  • Bis zu 6 A max. Icharge

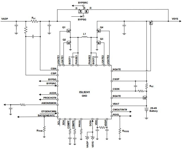
ISL9241EVAL1Z Blockdiagramm

Blockdiagramm - Renesas Electronics ISL9241EVAL1Z Evaluierungsboard

Videos

Veröffentlichungsdatum: 2018-12-19 | Aktualisiert: 2023-02-15