Nexperia NPS3102 Rückstellbare eFuses
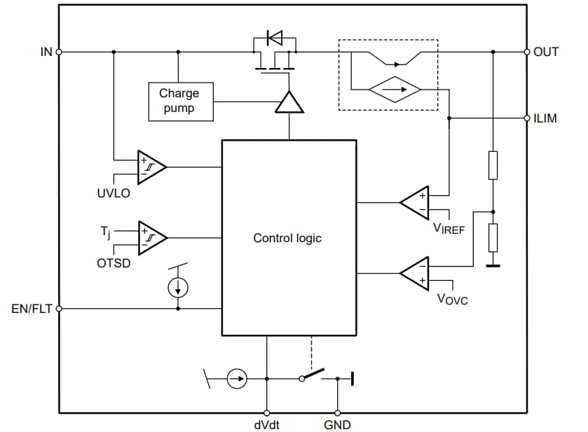
Die rückstellbaren eFuses NPS3102 von Nexperia schützen nachgeschaltete Lasten vor übermäßiger Spannung und die Stromversorgung vor Lastfehlern und großen Einschaltströmen. Diese eFuses haben einen Betriebsbereich bis zu 18 V, einen integrierten 17-mΩ-Durchlass-MOSFET, eine Ausgangsspannungsklemme von 15 V und eine programmierbare Ausgangs-Anstiegszeitsteuerung. Die NPS3102 eFuses steuern die Ausgangs-Anstiegsrate über einen Kondensator am dVdt-Pin. Die Strombegrenzung wird im Bereich 2 A bis 13,5 A mit einem Widerstand am ILIM-Pin angepasst. Diese eFuses verfügen über eine integrierte Überspannungsklemme, die die Ausgangsspannung während Eingangsspannungsbedingungen begrenzt. Die NPS3102 eFuses müssen zurückgesetzt werden, indem der EN/FLT-Pin umgeschaltet wird oder die Spannung am IN-Pin während eines thermischen Abschaltungsereignisses durchläuft. Diese eFuses sind für 12 V-Applikationen ausgelegt, beispielsweise Server, mobile Infrastruktur, Lüftersteuerung und Hot-Swap/Stecker.Merkmale
- Bis zu 18 V Betriebsbereich und 21 V absolutes Maximum
- Integrierter 17-mΩ-Durchlass-MOSFET
- 15 V Ausgangsspannungsklemme
- 2 A bis 13,5 A einstellbare Ausgangsstromklemme
- 2 µs Kurzschlussschutz-Anschwingzeit
- Programmierbare Steuerung der Ausgangsanstiegszeit
- Integrierte thermische Abschaltung mit Fehleralarm-Pin
- Latch-Off und automatische Wiederholungsfehlerreaktion-Optionen
- Unbedrahtetes Kunststoffgehäuse:
- 10 Anschlüsse und 3 mm x 3 mm x 0,75 mm (DFN3030-10/SOT8037-1) Gehäuse
- ESD-Schutz:
- HBM ANSI/ESDA/JEDEC JS-001 Klasse 2 übersteigt 2000 V
- CDM ANSI/ESDA/JEDEC JS-002 Klasse C3 übersteigt 1000 V
- Sperrschichttemperaturbereich: -40 °C bis 125 °C
Applikationen
- Server
- Solid-State-Drive (SSD) und Festplattenlaufwerk (HDD)
- Mobile Infrastruktur
- Lüftersteuerung
- Hot-Swap/Stecker
Blockdiagramm
Applikations-Schaltplan
Veröffentlichungsdatum: 2024-08-08
| Aktualisiert: 2024-08-12
