Nexperia NEVB-NPS3102 Evaluierungsboards
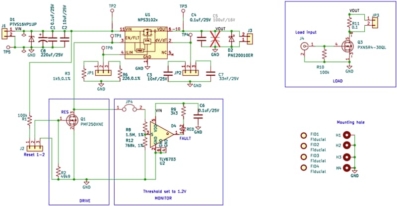
Nexperia NEVB-NPS3102 Evaluierungsboards sind 4-lagige Leiterplatten (PCBs), die zur Evaluierung des Betriebsverhaltens der elektronischen NPS3102A und NPS3102B Sicherungen ausgelegt sind. Diese Boards werden in einem Eingangsspannungsbereich von 9 V bis 18 V und einem DC-Dauerlaststrom von 11 A (tamb = 25 °C) betrieben. Die NEVB-NPS3102 Boards enthalten eine eFuse für das Testen in verschiedenen Szenarien. Dies umfasst einen NMOSTEN Transistor für die Kurzschlussüberwachung, eine Komparatorschaltung mit LED-Fehleranzeige, wählbare Ausgangsspannungs-Anstiegszeiten und einstellbare Strombegrenzungseinstellungen.Darüber hinaus verfügen die NEVB-NPS3102 Boards über eine wählbare Strombegrenzung, eine wählbare Ausgangs-Anstiegsrate, eine Fehlererkennungsanzeige, einen Kurzschluss-FET und Ein- und Aus-Überspannungsschutzdioden. Die elektronischen Sicherungen NPS3102A oder NPS3102B können ausgetauscht werden, um die Unterschiede zwischen Verriegelungs- und automatischen Wiederholungssicherungen zu untersuchen.
Merkmale
- Zwei Evaluierungsboards sind verfügbar:
- NEVB-NPS3102A
- NEVB-NPS3102B
- 9 V bis 18 V Eingangs-Betriebsspannungsbereich (VIN)
- 11 A (tamb = 25 °C) Gleichstrom-Dauerlaststrom
- Wählbare Strombegrenzung
- Wählbare Ausgangs-Anstiegsrate
- Fehlererkennungsanzeige
- Kurzschluss-FET
- EIN- und OUT-Überspannungsschutzdioden
- Ein Open-Drain ermöglicht den Antrieb
Schaltplan
Veröffentlichungsdatum: 2024-08-06
| Aktualisiert: 2024-08-29
