Infineon Technologies EiceDRIVER™ 1200 V High-Side- und Low-Side-Treiber
Die EiceDRIVER™ 1200-V-High-Side- und Low-Side-Treiber von Infineon Technologies sind Halbbrücken-Gate-Treiber mit aktiver Miller-Klemme und Kurzschlussklemme. Diese Gate-Treiber steuern IGBT- oder SiC-MOSFET-Leistungsbauteile mit einer maximaler Sperrspannung von 1200 V. Basierend auf der SOI-Technologie bieten diese Treiber eine hervorragende Robustheit bei transienten Spannungen. Das robuste Design des EiceDRIVER™ 1200-V-Gate-Treibers schützt vor parasitärem Latch-up über den gesamten Betriebstemperatur- und Spannungsbereich. Diese Treiber eignen sich für die Steuerung und den Antrieb von Deckenventilatormotoren, für Heizungs-, Lüftungs- und Klimaanlagen (HLK), für industrielle Motorantriebe und -steuerungen sowie für Wärmepumpen in Wohngebäuden.Merkmale
- Einzigartige Dünnfilm-Silicon-On-Insulator(SOI)-Technologie
- Potenzialfreier Kanal, der für den Bootstrap-Betrieb ausgelegt ist
- Maximale Bootstrap-Spannung (VB-Knoten): 1.225 V
- Betriebsspannungen (VS-Knoten): bis zu 1.200 V
- Negative VS-Transientenspannungsimmunität: 100 V
- Mit reproduzierbaren 700-ns-Pulsen
- Ausgangsquellen-/Senken-Spitzenstrombelastbarkeit von 2,3 A/2,3 A
- Integrierter ultraschneller Überstromschutz (OCP)
- Referenzschwellwert mit hoher Genauigkeit von ±5 %
- Weniger als 1µs Überstrommessung zur Ausgangsabschaltung
- Integrierte aktive Miller-Klemme (AMC) mit eine Senkenstrombelastbarkeit von 2 A
- Integrierte Kurzschlussklemmen-Funktion (SCC)
- Integrierte ultraschnelle und niederohmige Bootstrap-Diode
- Integrierte Logikschaltung zur Vermeidung von Totzeit und Durchschuss (2ED1324S12P)
- Freigabe-, Fehler- und programmierbarer RFE-Fehlerlöscheingang
- Logikschaltung bis zu -8 V auf VS-Pin funktionsfähig
- Unabhängige Unterspannungssperre (UVLO) pro Kanal
- Maximale Versorgungsspannung: 25 VCC
- Getrennte Logikschaltung (VSS) und Ausgangsmasse (COM)
- Mehr als 5 mm Luft-/Kriechstrecke
- HBM-ESD-Belastbarkeit: 2 kV
Technische Daten
- VS_OFFSET = 1200 V max.
- Io+ / Io- = 2,3 A/2,3 A Spitze
- VCC = 13 V bis 20 V (typisch)
- Ausbreitungsverzögerung = 500 ns (typisch)
- Totzeit = 380 ns (typisch)
Applikationen
- Deckenventilator-Motorsteuerungs- und Antriebslösungen
- Heizung, Lüftung, Klima (HLK)
- Industriemotorantriebe und -steuerungen
- Wärmepumpen für Wohngebäude
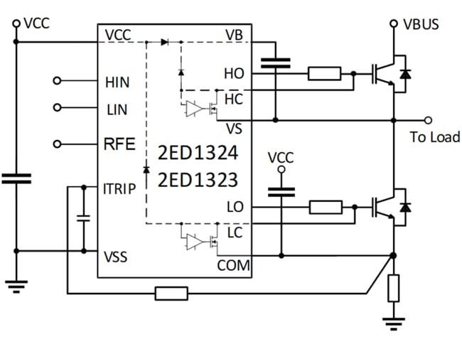
Typisches Applikations-Schaltungsdiagramm
2ED1324S12P Blockdiagramm
Applikationshinweise
Weitere Ressourcen
Veröffentlichungsdatum: 2023-05-16
| Aktualisiert: 2024-12-06
