Analog Devices Inc. MAX17291EVK-WLP Evaluierungskit

Das Analog Devices MAX17291EVK-WLP Evaluierungskit ist eine Demonstrations- und Entwicklungsplattform für den MAX17291 Micropower-Aufwärtswandler. Der MAX17291 ist ein DC/DC-Aufwärtswandler mit niedrigem Ruhestrom (IQ) und einer Induktivitäts-Spitzenstrombegrenzung von 1 A, True Shutdown™ und einer Kurzschluss-Sicherung. Das Evaluierungskit wird über einen Eingangsbereich von 1,8 V bis 5,5 V betrieben und bietet Widerstands-konfigurierbare Ausgangsspannungen von 5,5 V bis 20 V.

Das MAX17291EVK-WLP Evaluierungskit enthält ein vorinstalliertes MAX17291 Bauteil von Analog Devices in einem 6-Bump-WLP-Gehäuse.

 

Merkmale

  • Evaluiert den MAX17291 in einem WLP6-Gehäuse (1,27 mm x 0,87 mm, Rastermaß von 0,4 mm)
  • Eingangsbereich: 1,8 V bis 5,5 V
  • Konfigurierbare Ausgangsspannung: 5,5 V bis 20 V
  • Eingangsspitzenstrom von bis zu 1 A
  • Bewährtes zweilagiges 1,5-Unzen-Kupfer-PCB-Layout
  • Bietet eine kompakte Lösungsgröße
  • Vollständig bestückt und getestet

Applikationen

  • Tragbare medizinische Ausrüstung
  • Sensor-Netzteile
  • Tragbare Geräte

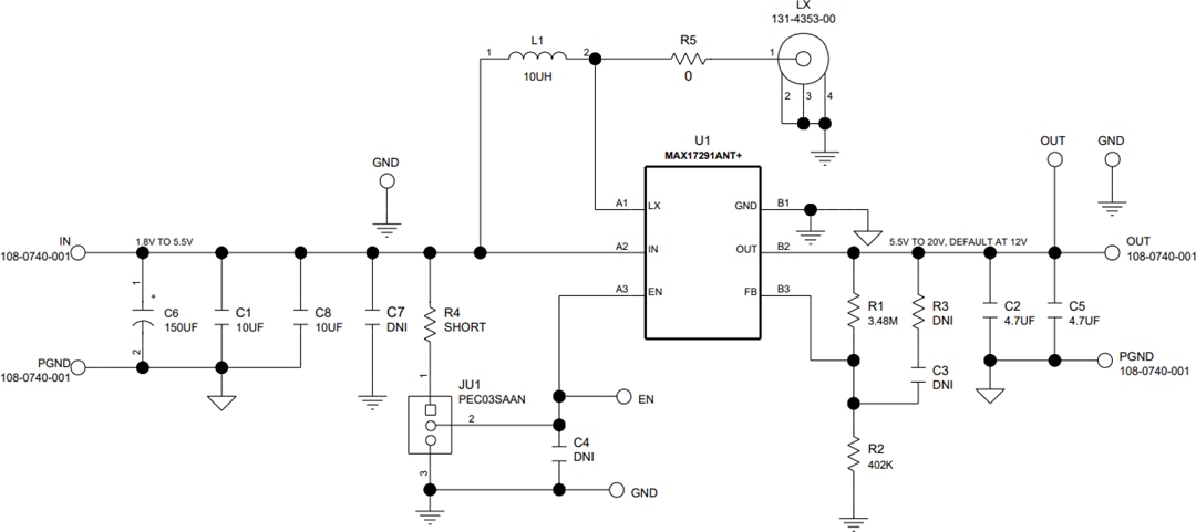
Schaltplan

Schaltplan - Analog Devices Inc. MAX17291EVK-WLP Evaluierungskit

Board-Layout

Technische Zeichnung - Analog Devices Inc. MAX17291EVK-WLP Evaluierungskit
Veröffentlichungsdatum: 2020-11-04 | Aktualisiert: 2024-07-15