Analog Devices Inc. MAX17291A Micropower-Aufwärtswandler

Der Analog Devices MAX17291A Micropower-Aufwärtswandler ist ein Aufwärts-DC/DC-Wandler mit niedrigem Ruhestrom (IQ) und einer Induktivitäts-Spitzenstrombegrenzung von 1 A sowie True Shutdown™. True Shutdown trennt den Ausgang vom Eingang ohne Durchlass- oder Rückstrom. Die Ausgangsspannung wird mit einem externen Widerstandsteiler eingestellt.

Der MAX17291A bietet einen niedrigen Ruhestrom, eine kleine Gesamtlösungsgröße und einen hohen Wirkungsgrad über den gesamten Lastbereich. Der MAX17291A ist ein hochintegrierter Aufwärtswandler, der für Applikationen konzipiert ist, die eine hohe Spannung und winzige Lösungsgrößen erfordern, wie z. B. Sensormodule. Er enthält einen Leistungsschalter, eine Leistungsdiode und einen Ausgangslastschalter. Das Bauteil gibt bis zu 20 V aus. Der Lastschalter wird im Abschaltmodus ausgeschaltet und trennt die Last vollständig von der Eingangsspannung, wodurch der Ableitstrom im Abschaltmodus reduziert wird. Das Bauteil wird im kontinuierlichen Strombetriebsmodus (CCM) bei einer Schaltfrequenz von 1,0 MHz betrieben. Die Schaltstrombegrenzung des MAX17291A beträgt 1 A. Das Bauteil verfügt über eine integrierte Soft-Start-Zeit von 2,2 ms zur Reduzierung des Einschaltstroms. Das Bauteil verfügt über eine Kurzschluss-Sicherung und einen thermischen Schutz.

Der MAX17291A Micropower-Aufwärtswandler von Analog Devices wird in platzsparenden 6-Bump-WLP- und 8-Pin-TDFN-Gehäusen mit einem Betriebstemperaturbereich von -40 °C bis +125 °C angeboten.

Merkmale

  • Ruheversorgungsstrom vom Eingang: 28 µA
  • Ausgangskurzschluss-Sicherung
  • Übertemperaturschutz
  • Konstantfrequenz in CCM
  • True Shutdown-Modus
    • 0,05 μA Abschaltstrom
    • Kein Rückstrom von OUT
  • Spitzen-Wirkungsgrad von 91 %
  • Eingangsbereich: 1,8 V bis 5,5 V
  • Ausgangsspannungsbereich: 5,5 V bis 20 V
  • Induktivitäts-Spitzenstrombegrenzung: 1 A
  • -40 °C bis +125 °C Betriebstemperaturbereich
  • TDFN8-Gehäuse (2,0 mm x 2,0 mm)
  • Bleifrei und RoHS-konform

Applikationen

  • Tragbare medizinische Ausrüstung
  • Sensor-Netzteile
  • Tragbare Geräte

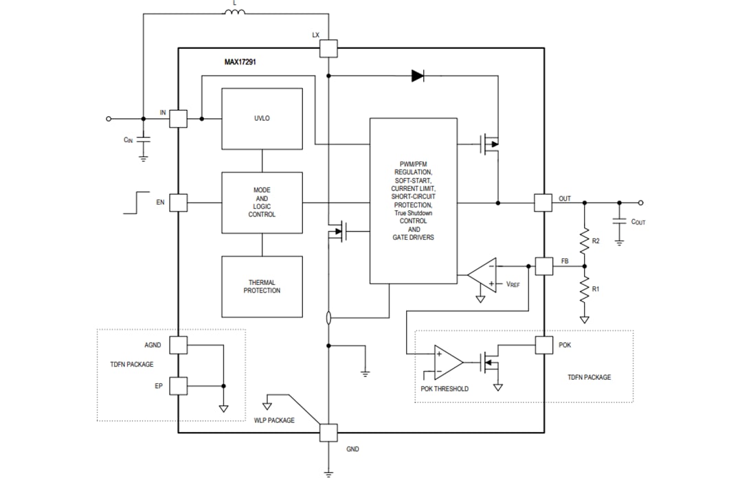
Blockdiagramm

Blockdiagramm - Analog Devices Inc. MAX17291A Micropower-Aufwärtswandler

Typische Applikations-Schaltung

Applikations-Schaltungsdiagramm - Analog Devices Inc. MAX17291A Micropower-Aufwärtswandler
Veröffentlichungsdatum: 2020-11-04 | Aktualisiert: 2024-07-15