Analog Devices / Maxim Integrated MAX17263 Ladungsmesser-IC

Der Maxim Integrated MAX17263 Ladezustandsanzeige-IC ist ein extrem stromsparender IC, der den Maxim ModelGauge™-m5-Algorithmus enthält. Dieser Algorithmus vereinfacht die Implementierung eines Ladezustands-Anzeigeräts, indem eine Charakterisierung der Batterie entfällt und die Interaktion mit der Host-Software erleichtert wird. Der MAX17263 IC überwacht entweder einen Einzellen- oder Mehrzellen-Akku mit einem externen Widerstandsteiler. Dieser IC steuert drei bis zwölf automatisch gezählte LEDs an, um den Batterieladezustand (SOC) auf Tastendruck oder den Systemstatus mithilfe von I2C-Befehlen anzuzeigen.

Der MAX17263 IC kompensiert automatisch Faktoren wie Zellalterung, Temperatur, Entladungsrate und bietet genaue SOC-Daten über einen großen Bereich von Betriebsbedingungen. Dieser IC bietet präzise Messungen von Strom, Spannung und Temperatur. Der MAX17263 ist in einem 14-Pin-TDFN-Gehäuse von 3 mm x 3 mm) erhältlich. Zu den typischen Applikationen gehören drahtlose Lautsprecher, medizinische Geräte, Drohnen, Elektrowerkzeuge, E-Bikes, Notstromversorgung mit Batterien, Spielzeug und Sensoren.

Merkmale

  • ModelGauge-m5-EZ:
    • Keine Charakterisierung erforderlich für EZ-Leistung
    • Kompatibel mit verschiedenen Arten von Batterien
    • Verhindert Fehler bei nahezu leerer Spannung
    • Verhindert Abweichungen des Coulomb-Zählers
    • Kompensiert Alter, Strom und Temperatur
    • Muss nicht in Leer-, Voll- oder Ruhezustände versetzt werden
  • Überwacht Einzellen- oder Mehrzellen-Akkus
  • Integrierte LED-Steuerung mit Drucktasteneingabe:
    • Steuert 3 bis 12 automatisch gezählte an
  • LED-Steuerung mit benutzerdefinierten Muster über I2C-Befehle
  • Genaue Strommessung
  • Großer Messwiderstandsbereich von 1 mΩ bis 1.000 mΩ
  • PCB-Metallabtastung und Temperaturkompensation
  • Keine Kalibrierung erforderlich

Applikationen

  • Wireless-Lautsprecher
  • Medizinische Geräte
  • Drohnen
  • Elektrowerkzeuge
  • E-Bikes
  • Scheinwerfer und Taschenlampen
  • Notstromversorgung mit Batterien
  • Spielzeug
  • Heim- und Gebäudeautomatisierung und Sensoren

Videos

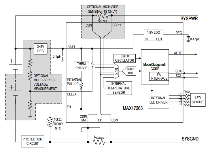
MAX17263 Funktionales Diagramm

Blockdiagramm - Analog Devices / Maxim Integrated MAX17263 Ladungsmesser-IC

MAX17263 Pin-Diagramm

Analog Devices / Maxim Integrated MAX17263 Ladungsmesser-IC
Veröffentlichungsdatum: 2018-08-20 | Aktualisiert: 2023-04-25