Analog Devices Inc. TMCM-1290 Einachsen-Controller-Treibermodul

Das Einachsen-Controller-Treibermodul TMCM-1290 von Analog Devices Inc.  ist ein 2-Phasen-Schrittmotor, der eine TMCL ™ - oder Modbus™ -Firmware unterstützt. Der TMCM-1290 von Analog Devices Inc.  kommuniziert über RS485 oder SPI und ist mit dem Bewegungscontroller TMC5240 und Motortreiber kompatibel. Funktionen wie StealthChop, Spread Cycle, Stall-Guard2 und CoolStep gewährleisten eine dynamische Stromsteuerung für einen leisen, reibungslosen und effizienten Motorbetrieb.

Merkmale

  • Versorgungsspannung von +4,5 VDC bis +36 VDC
  • Bis zu 2,1 A Motor-RMS-Strom
  • RS485 und SPI
  • TMCL- und Modbus-Protokollstapel
  • Integrierter Schrittmotortreiber
  • Integrierte 8-Punkt-Bewegungsregler
  • Unterstützung für StealthChop2, CoolStep, StallGuard2 und Spread-Cycle
  • ABN Schnittstelle für Inkrementalgeber
  • Referenzschaltereingänge
  • Analoge und digitale IO
  • +3,3 V Versorgung für Peripheriegeräte
  • Kompakte Größe von 24 mm x 20,5 mm

Applikationen

  • Breite Märkte
  • Systemintegratoren
  • Laborautomatisierung
  • Textilien
  • Verpackung
  • Biowissenschaften
  • Halbleiter-Handhabung
  • Pumpen und Motorantriebe
  • Mehrachsige Applikationen

Videos

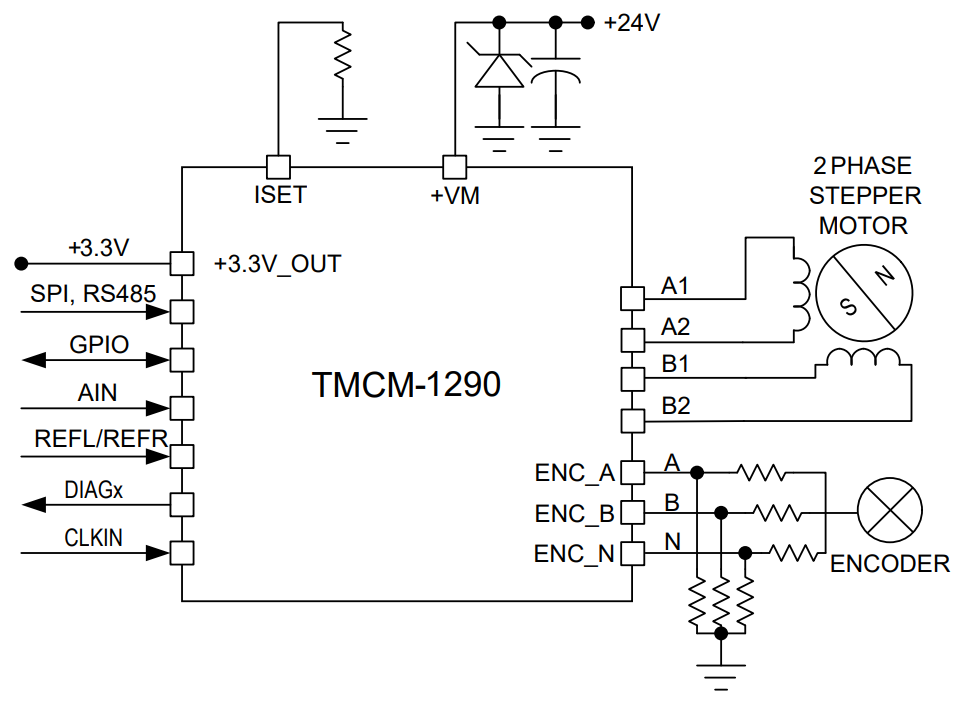
Blockdiagramm

Blockdiagramm - Analog Devices Inc. TMCM-1290 Einachsen-Controller-Treibermodul
Veröffentlichungsdatum: 2024-03-06 | Aktualisiert: 2024-06-21