Analog Devices Inc. TMCM-1290-EVAL Evaluierungsboard

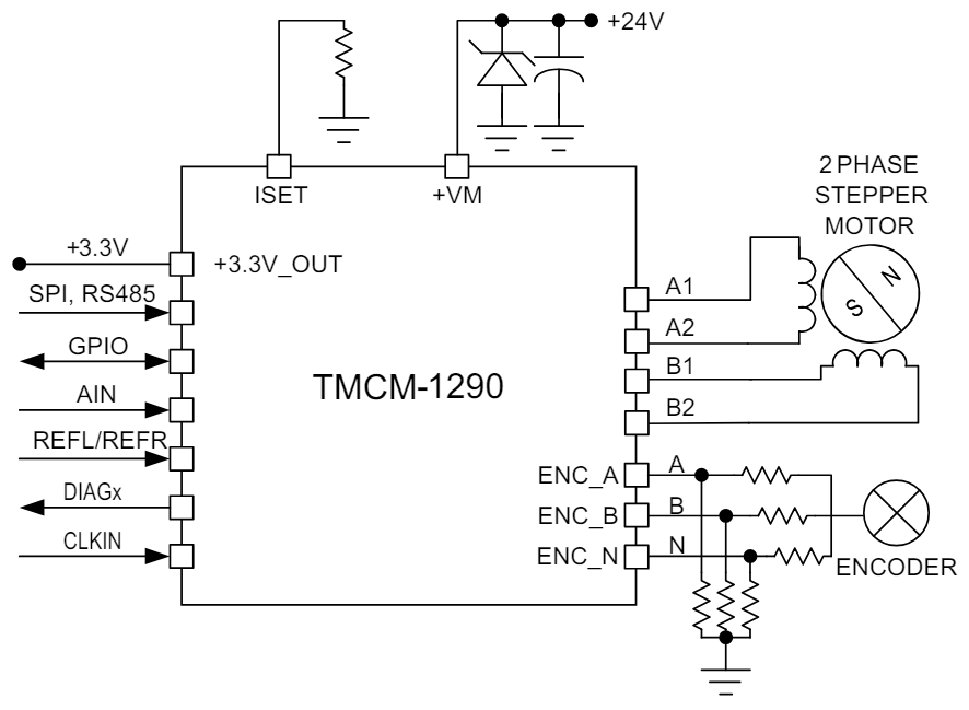
Das Evaluierungsboard TMCM-1290-EVAL von Analog Devices Inc. evaluiert den TMCM-1290 selbständig anhand der TMCL-IDE Evaluierungsfunktionen. Das Analog Devices Inc. TMCM-1290-EVAL Board folgt einem Standard Schaltschema und bietet mehrere Betriebsmodus Testmöglichkeiten. Das TMCM-1290 Modul unterstützt zweiphasige bipolare Schrittmotoren mit bis zu 2,1 ARMS (3 APEAK) und kann über die Schnittstellen SPI/RS485/UART konfiguriert werden.

Merkmale

  • Zweiphasen-Schrittmotor mit einem Spulenstrom von bis zu 2,1 ARMS (3 APEAK)
  • Versorgungsspannung: 12 VDC bis 31 VDC
  • SPI-, RS485- und UART-(optional)-Schnittstelle
  • TMCL™- und Modbus-Protokollstapel
  • Integrierter Schrittmotortreiber
  • Integrierte 8-Punkt-Bewegungssteuerung
  • Encoder-Schnittstelle und Referenzschaltereingang
  • Unterstützt StealthChop2, CoolStep, StallGuard2 und SpreadCycle
  • Analoge und digitale IO

Applikationen

  • Breiter Markt
  • Systemintegratoren
  • Laborautomatisierung
  • Textilien
  • Verpackung
  • Biowissenschaften
  • Halbleiter-Handhabung
  • Pumpen und Motorantriebe
  • Mehrachsige Applikationen

Blockdiagramm

Analog Devices Inc. TMCM-1290-EVAL Evaluierungsboard
Veröffentlichungsdatum: 2024-06-21 | Aktualisiert: 2024-07-18