Analog Devices Inc. LT8609/A/B Synchrone Abwärtsregler

Analog Devices Inc. LT8609/A/B Synchrone Abwärtsregler sind kompakt und verfügen über einen hohen Wirkungsgrad, eine hohe Geschwindigkeit und verbrauchen bei einem nichtschaltenden Ruhestrom nur 1,7 µA. Die LT8609/A/B Regler liefern einen Dauerstrom von 3 A. Die Bauteile bieten einen Burst-Modus-Betrieb, der für einen hohen Wirkungsgrad bei sehr geringen Ausgangsströmen sorgt, während gleichzeitig die Ausgangswelligkeit unter 10 mVP-P gehalten wird.

Der SYNC-Pin ermöglicht die Synchronisierung mit einem externen Takt oder eine Frequenzspreizungsmodulation für einen Betrieb mit niedriger EMI. Die interne Kompensation mit Spitzenstrommodus-Topologie ermöglicht die Verwendung von kleinen Induktivitäten und führt zu einem schnellen Einschwingverhalten und einer guten Schleifenstabilität. Die Bauteile verfügen über einen EN/UV-Pin, der einen genauen 1-V-Schwellenwert bietet und zum Programmieren der VIN-UVLO oder zum Abschalten des Bauteils verwendet werden kann.

Die TR-/SS-Pins bieten einen Kondensator, der die Ausgangsspannungs-Rampenrate während der Inbetriebnahme programmiert. Gleichzeitig signalisiert das PG-Flag Fehlerbedingungen und wenn VOUT innerhalb von ±8,5 % der programmierten Ausgangsspannung liegt. Der LT8609A verfügt über langsamere Schaltflanken für geringere EMI-Emissionen. Der LT8609B bietet Applikationen, die nur im Pulse-Skipping-Modus arbeiten.

Merkmale

  • Großer Eingangsspannungsbereich: 3,0 V bis 42 V
  • Sehr niedriger Ruhestrom im Burst Mode®-Betrieb:
    • <2,5-µA-IQ-Regelung von 12 VIN bis 3,3 VOUT
    • Ausgangswelligkeit: <10 mVP-P
  • Hoher Wirkungsgrad im 2-MHz-Synchronbetrieb:
    • >93 % Wirkungsgrad bei 1 A, 5 VOUT von 12 VIN
  • Maximaler Dauerausgangsstrom: 3 A
  • Schnelle Mindest-Einschaltzeit: 45 ns
  • Einstellbar und synchronisierbar: 200 kHz bis 2,2 MHz
  • Frequenzspreizungsmodulation für niedrige EMI
  • Ermöglicht die Verwendung von kleinen Induktivitäten
  • Niedriges Dropout
  • Spitzenstrommodusbetrieb
  • Genauer 1-V-Freigabe-Pin-Schwellenwert
  • Interne Kompensation
  • Ausgangs-Sanftanlauf und Führungsfolge
  • Kleines 10-Pin- oder 16-Pin-MSOP-Gehäuse

Applikationen

  • GSM-Transceiver
  • Universal-Abwärtswandler
  • Abwärtswandler mit niedriger EMI

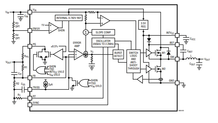
Blockdiagramm

Blockdiagramm - Analog Devices Inc. LT8609/A/B Synchrone Abwärtsregler
Veröffentlichungsdatum: 2019-09-26 | Aktualisiert: 2025-06-03