Torex Semiconductor XCL211B082DR Step-Down Micro DC/DC Converter
Torex Semiconductor XCL211B082DR Step-Down Micro DC/DC Converter is a synchronous step-down converter that integrates an inductor and a control IC. This step-down DC/DC converter features synchronous rectification and PWM control with a fixed frequency that enables suppression of output ripple. The device offers a high-speed soft start that enables quick on-time. This converter includes an internal coil that simplifies the circuit and enables the minimization of noise and other operational trouble due to the circuit wiring.Torex Semiconductor XCL211B082DR micro DC/DC Converter includes a low ESR ceramic capacitor and comes in a USP-11B01 package. The XCL211B082DR micro DC/DC converter achieves a high efficiency of up to 94% and a maximum 100% duty cycle, enabling the extension of battery operation time. Typical applications include notebook PCs, printers, tablet PCs, and portable navigation devices (PNDs).
Features
- Synchronous rectification
- PWM control with a fixed frequency
- Output ripple suppression
- Low ESR ceramic capacitor
- Up to 94% efficiency
- Maximum of 100% duty cycle
- Quick start
- Lead-free and RoHS compliant
Applications
- Notebook PCs
- Printers
- Tablet PCs
- Portable Navigation Devices (PNDs)
Specifications
- 2.7V to 6V input voltage range
- 2A output current
- 2.4MHz oscillation frequency
- USP-11B01 package, 3.1mm x 4.7mm x 1.3mm
- -40°C to +85°C operating temperature range
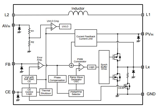
Block Diagram
Additional Resources
Veröffentlichungsdatum: 2019-01-07
| Aktualisiert: 2023-02-21
