Texas Instruments UCC2720xA 120V High-Side / Low-Side Drivers

Texas Instruments UCC2720xA 120V, 3A Peak High-Side / Low-Side Drivers are high-frequency N-Channel MOSFET drivers that include a 120V bootstrap diode and high side / low-side driver with independent inputs for maximum control flexibility. The TI UCC2720xA allows for N-channel MOSFET control in half-bridge, full-bridge, two-switch forward, and active clamp forward converters. The low-side and high-side gate drivers are independently controlled and matched to 1ns between the turn-on and turn-off of each other. TI UCC2720xA drivers offer an enhanced ESD structure compared with the UCC2720x and can withstand a maximum of -18V on its HS pin.

Features

  • Specified from -40°C to +140°C
  • Drives two N-channel MOSFETs in high-side/low-side configuration
  • 120V maximum boot voltage
  • 20V maximum VDD voltage
  • On-chip 0.65V VF, 0.6- RD bootstrap diode
  • Greater than 1MHz of operation
  • 20ns propagation delay times
  • 3A sink, 3A source output currents
  • 8ns rise/7ns fall time with 1000pF load
  • 1ns delay matching

Applications

  • Power supplies for telecom, datacom, and merchant markets
  • Half-bridge applications and full-bridge converters
  • Isolated bus architecture
  • Two-switch forward converters
  • Active-clamp forward converters
  • High voltage synchronous-buck converters
  • Class D audio amplifiers

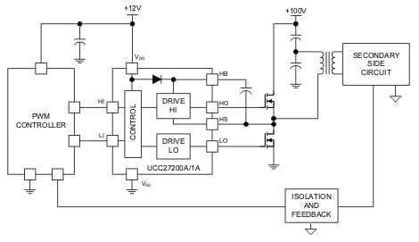
Functional Diagram

Texas Instruments UCC2720xA 120V High-Side / Low-Side Drivers
Veröffentlichungsdatum: 2011-12-13 | Aktualisiert: 2022-03-11