TI bq24210 800mA Li-Ion Battery Solar Charger
TI bq24210 800mA Li-Ion Battery Solar Charger

Produktliste ansehen

Zusätzliche Ressourcen

TI bq24210 800mA Li-Ionenbatterie-Solaraufladegerät

Texas Instruments bq24210 800mA Li-Ionenbatterie-Solaraufladegerät ist ein hochintegriertes Geräte für platzkritische tragbare Anwendungen. Der große Eingangsspannungsbereich des bq24210 mit Eingangsüberspannungsschutz unterstützt kostengünstige unregulierte Adapter. Der Eingangsspannungs-Regelkreis mit programmierbarer Eingangsspannungs-Regulierungsschwelle macht es geeignet für Aufladen von alternative Energiequellen wie Solarmodule oder induktive Ladeplatten.

TI bq24210 Li-Ionenbatterie-Solaraufladegerät lädt eine Batterie in drei Phasen auf: Verarbeitung, Dauerstrom und Dauerspannung. In allen Aufladephasen überwacht ein interner Regelkreis die IC-Sperrschichttemperatur und reduziert den Ladestrom, wenn eine interne Temperaturschwelle überschritten wird. TI bq24210 Li-Ionen-Ladegerät eignet sich ideal für den Einsatz in Hilfsgeräten für Solaraufladung sowie Smartphones, PDAs, MP3 Player und viele mehr.

Features
  • Eingangsspannungs-Dynamikenergieverwaltungsfunktion (VBUS_DPM)
  • Wählbarer Batterietracking-Modus zur Maximierung der Aufladerate von Solarmodulen mithilfe der DPM-Funktion
  • Lademodus unterstützt am VBUS Pin angeschlossene Ladung
  • 20V Eingangsbereich, mit Überspannungsschutz (OVP)
  • 1% Batteriespannungs-Regulationsgenauigkeit
  • Bis zu 800mA Ladestrom mit 10% Ladestromgenauigkeit
  • Wärmeregulierungsschutz für Ausgangsstromkontrolle
  • Geringer Batterieleckstrom
  • BAT-Kurzsschlussschutz
  • NTC-Eingangsüberwachung
  • Eingebauter Sicherheitstimer mit Resetsteuerung
  • Statusanzeige - Aufladen/Power Present
  • Erhältlich im kleinen 2mm × 3mm SON-10 Gehäuse
Anwendungen
  • Smartphones
  • PDAs
  • MP3 Player
  • Tragbare Geräte mit niedrigem Energiebedarf
  • Solarlade-Hilfsgeräte

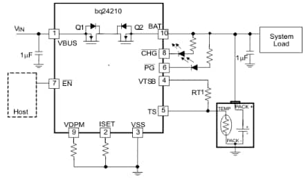
Funktionsdiagramm

Functional Diagram
  • Texas Instruments
Veröffentlichungsdatum: 2012-01-20 | Aktualisiert: 2022-03-11