Texas Instruments XTR305 Analoger Strom-/Spannungs-Ausgangstreiber
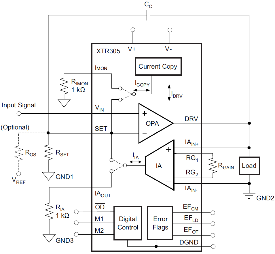
Der Texas Instruments XTR305 analoge Strom-/Spannungs-Ausgangstreiber ist ein vollständiger Ausgangstreiber für kostengünstige Industrie- und Prozesssteuerungs-Applikationen. Der Ausgang kann als Strom oder Spannung durch den digitalen I/V-Auswahlpin eingestellt werden. Es ist kein externer Nebenwiderstand erforderlich. Nur externe Verstärkungswiderstände und ein Schleifenkompensations-Kondensator sind erforderlich. Die separaten Treiber- und Empfängerkanäle bieten Flexibilität. Der Instrumentierungsverstärker (IA) kann für die Fernspannungserfassung oder als Hochspannungs-Messkanal mit hoher Impedanz verwendet werden. Im Ausgangsspannungsmodus wird eine Kopie des Ausgangsstroms zur Verfügung gestellt, um eine Berechnung des Lastwiderstands zu ermöglichen.Merkmale
- Vom Nutzer wählbar: Strom- oder Spannungsausgang
- VOUT: ±10 V (bis zu ±17,5 V bei ±20 V Versorgung)
- IOUT: ±20 mA (linear bis zu ±24 mA)
- 40 V Versorgungsspannung
- Diagnosefunktionen
- Fehleranzeige-Pin für Kurzschluss oder offener Schaltkreis
- Übertemperaturschutz
- Überstromschutz
- Kein Strom-Nebenwiderstand erforderlich
- Ausgangs-Deaktivierung für Einzeleingangsmodus
- Separate Treiber- und Empfängerkanäle
- Ausgelegt für Testability™
Applikationen
- Analoge Ausgänge von Motorantrieben: 4 bis 20 mA und ±10 V
- PLC-Ausgangsprogrammierbarer Treiber
- Industrielle Querverbinder
- Industrielle Hochspannungs-I/O
- Dreidrahtiger Sensor-Stromausgang oder -spannungsausgang
- ±10 V zwei- und vierdrahtiger Spannungsausgang
Additional Resources
Typische Applikation
Veröffentlichungsdatum: 2018-06-13
| Aktualisiert: 2023-10-30
