Texas Instruments UCC5870-Q1 IGBT-/SiC-MOSFET-Gate-Treiber
Der UCC5870-Q1 IGBT-/SiC-MOSFET-Gate-Treiber von Texas Instruments ist ein mit der funktionalen Sicherheit konformer, isolierter, hochkonfigurierbarer Gate-Treiber, der zur Ansteuerung von Hochleistungs-SiC-MOSFETS und -IGBTs in EV-/HEV-Applikationen ausgelegt ist. Leistungstransistor-Schutzfunktionen, wie z. B. ein Querwiderstand, der auf der Überstrom-, NTC-basierten Übertemperatur- und DESAT-Erkennung basiert, einschließlich wählbares Soft-Abschalten oder zweistufiges Abschalten während dieser Fehler. Um die Applikationsgröße weiter zu reduzieren, integriert der UCC5870-Q1 von Texas Instruments eine aktive Miller-Klemme von 4 A während des Schaltens und ein aktives Gate-Pull-Down, während der Treiber ausgeschaltet wird. Ein integrierter 10-Bit-ADC ermöglicht die Überwachung von bis zu sechs analogen Eingängen und der Temperatur des Gate-Treibers für ein verbessertes Systemmanagement. Diagnose- und Erkennungsfunktionen sind integriert, um das Design von ASIL-konformen Systemen zu vereinfachen. Die Parameter und Schwellenwerte für diese Funktionen sind über die SPI-Schnittstelle konfigurierbar, wodurch das Bauteil mit nahezu jedem SiC-MOSFET oder IGBT verwendet werden kann.Merkmale
- Der Treiber mit geteiltem Ausgang bietet einen Spitzenquellstrom von 15 A und einen Spitzensenkenstrom von 15 A
- Einstellbare „On-the-Fly“-Gate-Antriebsstärke
- Verriegelungs- und Durchzündungsschutz mit einer Laufzeitverzögerung von 150 ns (max.) und einer programmierbaren minimalen Impulsunterdrückung
- Unterstützung für primär- und sekundärseitige aktive Kurzschluss-Sicherung (ASC)
- Konfigurierbare Leistungstransistor-Schutzfunktionen
- DESAT-basierte Kurzschluss-Sicherung
- Querwiderstand-basierter Überstromschutz und Kurzschluss-Sicherung
- NTC-basierter Übertemperaturschutz
- Programmierbare Sanftabschaltung (STO) und zweistufige Abschaltung (2LTOFF) während Leistungstransistorfehlern
- Integrierte Diagnosefunktionen: Dokumentation zur Unterstützung des ISO26262 Systemdesigns bis zu ASIL-D verfügbar
- Integrierter Selbsttest (BIST) für Schutzkomparatoren
- IN+ zu Transistor-Gatepfad-Integrität
- Leistungstransistor-Schwellenwertüberwachung
- Interne Taktüberwachung
- Ausgänge für Fehleralarm (nFLT1) und Fehlermeldung (nFLT2)
- Integrierte aktive Miller-Klemme von 4 A oder optionaler externer Treiber für Miller-Klemmen-Transistor
- Fortschrittliche Hochspannungs-Klemmsteuerung
- Interner und externer Versorgungs-Unterspannungs- und Überspannungsschutz
- Aktives Ausgangs-Pull-Down und standardmäßige niedrige Ausgänge mit niedriger Versorgung oder potenzialfreien Eingängen
- Treiberchip-Temperaturmessung und Übertemperaturschutz
- Flüchtige Gleichtaktsicherheit (CMTI) von 100 kV/μs (mind.) bei VCM = 1.000 V
- SPI-basierte Neukonfiguration, Verifizierung, Überwachung und Diagnose von Bauteilen
- Integrierter 10-Bit-ADC zur Überwachung von Spannung, Strom und Temperatur des Leistungstransistors
- Zertifizierungen
- Isolierung von 3.750 VRMS für 1 Minute gemäß UL1577 (geplant)
Applikationen
- Hochleistungs-IGBTs und -SiC-MOSFETs
- HEV- und EV-Traktionswechselrichter
- HEV- und EV-Leistungsmodule
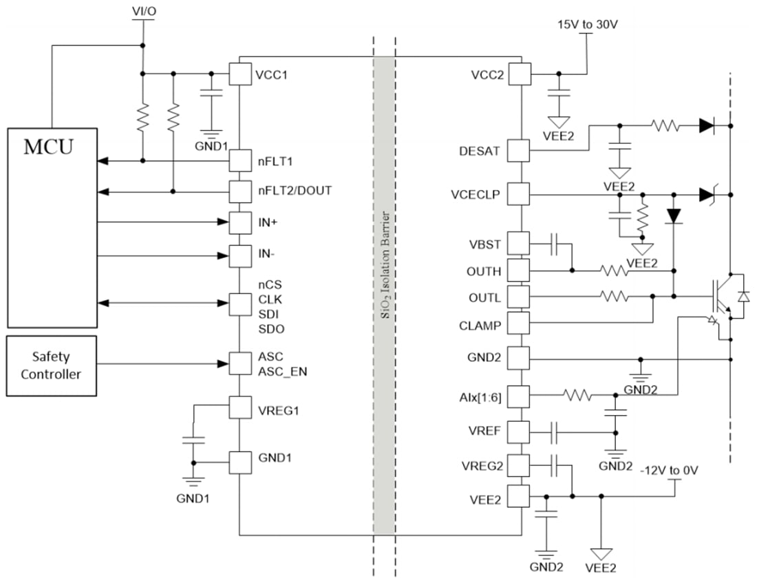
Vereinfachter Schaltplan
Veröffentlichungsdatum: 2021-01-12
| Aktualisiert: 2025-03-06
