Texas Instruments UCC5713x/UCC5713x-Q1 Low-Side-Gate-Treiber
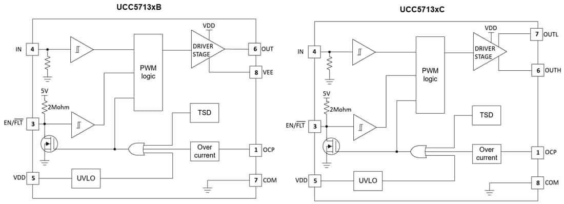
Die Hochgeschwindigkeits-Low-Side-Gate-Treiber UCC5713x/UCC5713x-Q1 von Texas Instruments sind einkanalige, leistungsstarke Low-Side-Gate-Treiber, die MOSFET-, IGBT- und SiC-Leistungsschalter effektiv ansteuern können. Das Bauteil UCC5713x/UCC5713x-Q1 hat eine nominelle Spitzenstromstärke von 3 A.Das Bauteil UCC5713x von Texas Instruments bietet Überstromschutz über den OCP-Pin. Wenn am OCP-Pin ein Überstromsignal erkannt wird, schaltet die interne Schaltung den EN/FLT-Pin auf Low, um einen Fehler zu melden und den OUT-Pin in den Low-Zustand zu versetzen. Für den normalen Betrieb des Treibers ist eine externe Pull-up-Schaltung am EN/FLT erforderlich. Wenn EN/FLT auf Low gesetzt wird, wird der Treiber deaktiviert. EN/FLT meldet außerdem die Unterspannungssperre (UVLO) an VDD sowie Übertemperaturfehler. Das Bauteil UCC5713x bietet sowohl UVLO-Gehäuseoptionen mit 8 V und 12 V für SiC- und IGBT-Anwendungen.
Merkmale
- Ausgangsströme (typ.): 3 A Senke, 3 A Quelle
- Überspannungsschutzschwelle (OCP): 500 mV
- Einzelner Pin für Fehlerausgang und Freigabe
- Programmierbare Fehlerlöschzeit und Überstromerkennungsreaktionszeit
- Absolute maximale VDD-Spannung: 30 V
- Enger UVLO-Schwellenwert für Bias-Flexibilität
- Typische Laufzeitverzögerung: 26 ns
- Selbstschützender Treiber mit thermischer Abschaltfunktion bei 180 °C
- Erhältlich in einem 5 mm x 4 mm großen SOIC-8-Gehäuse
- Betriebsbereich der Sperrschichttemperatur: –40 °C – 150 °C
Applikationen
- Digital gesteuerte Blindleistungskompensation (PFC)
- Klimaanlagen
- Haushaltsgeräte
- Motorantriebe
- Universeller Low-Side-Gate-Treiber für unsymmetrische Topologien
Funktionsblockdiagramme
Veröffentlichungsdatum: 2025-12-12
| Aktualisiert: 2025-12-24
