Texas Instruments UCC57102Z/UCC57102Z-Q1 Low-Side-Gate-Treiber
Der Texas Instruments UCC57102Z/UCC57102Z-Q1 Low-Side-Gate-Treiber ist für die Ansteuerung von MOSFET-, SiC-MOSFET- und IGBT-Leistungsschaltern mit einem Quellen- und Senken-Spitzenstrom von 3 A ausgelegt. Dieser Einkanal- und Hochgeschwindigkeits-Treiber enthält die hochmoderne DESAT-Erkennungszeit und Fehlermeldefunktion zum Niederspannungsseiten-DSP/MCU. Der UCC57102Z-Q1 Treiber bietet aufgrund von Sperrströmen eine hervorragende Rail-to-Rail-Ansteuerung und eine transiente Belastbarkeit am Ausgang. Darüber hinaus verfügt dieser Treiber über eine typische Spitzenantriebsstärke von 3 A und kann -5 V an den Eingängen verarbeiten. Der UCC57102Z/UCC57102Z-Q1 Treiber ist gemäß AEC-Q100 für Fahrzeuganwendungen zugelassen. Dieser Treiber wird in PTC-Heizgeräten, Traktionswechselrichtern, Motorantrieben und Hilfs-Subsystemen verwendet. Die UCC57102Z-Q1 Bauteile sind gemäß AEC-Q100 für Fahrzeuganwendungen zugelassen.Merkmale
- AEC-Q100-qualifizierte Fahrzeuganwendungen (UCC57102Z-Q1)
- Typische Senken- und Quellenausgangsströme von 3 A
- DESAT-Schutz mit programmierbarer Verzögerung
- Typische Laufzeitverzögerung: 26 ns
- Sanftes Ausschalten, wenn ein Fehler auftritt
- Absolute maximale VDD-Spannung von 30 V
- Eingangs- und Freigabe-Pins können bis zu -5 V widerstehen
- Enge Schwellwerte der Unterspannungssperre für Vorspannungsflexibilität
- Selbstschutztreiber mit thermischer Abschaltfunktion
- Großer Vorspannungsbereich
- Erhältlich in einem 5 mm x 4 mm SOIC-8-Gehäuse
- Sperrschicht-Betriebstemperaturbereich: -40 °C bis 150 °C
Applikationen
- HEV/EV-PTC-Heizgeräte
- Traktionswechselrichter
- EV-Ladegeräte für Haushalte
- Motorantriebe
- HLK-Kompressoren
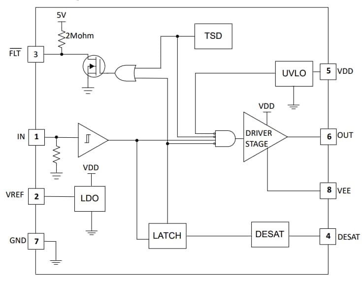
Funktionales Blockdiagramm
Vereinfachtes Applikationsdiagramm
Datenblätter
Weitere Ressourcen
Veröffentlichungsdatum: 2025-01-17
| Aktualisiert: 2025-05-06
