Texas Instruments UCC33020/UCC33020-Q1 DC/DC-Leistungsmodule
UCC33020/UCC33020-Q1 DC/DC-Leistungsmodule von Texas Instruments sind für die Automobilindustrie qualifizierte Module mit integrierter Transformator-Technologie, die dafür ausgelegt sind, 1 W isolierte Ausgangsleistung bereitzustellen. Dieses Modul arbeitet in einem Eingangsspannungsbereich von 3 V bis 5,5 V und regelt bei 5 V Ausgangsspannung mit einem wählbaren Headroom von 5,5 V. Die UCC33020/UCC33020-Q1 Leistungsmodule verfügen über 3 kVRMS Isolation, 6,5 kVPK Ableitvermögen, 200 V/ns Gleichtakt-Transientenimmunität und 1.159 VPK Betriebsspannung. Dieses Leistungsmodul ist in einem miniaturisierten, flachen VSON-Gehäuse (4 mm x 5 mm) mit 1 mm Höhe und 4,1 mm Luft- und Kriechstrecke erhältlich. Die UCC33020-Q1 Bauteile sind AEC-Q100-qualifiziert für Fahrzeuganwendungen.Die UCC33020/UCC33020-Q1 Leistungsmodule integrieren Schutzfunktionen für erhöhte Systemrobustheit, Freigabepins mit Fehlermeldungsmechanismen, Kurzschluss-Sicherung und thermische Abschaltung. Typische Applikationen sind Batteriemanagementsysteme (BMS), HEV/EV-OBC und DC/DC-Wandler, isolierte Vorspannung für isolierte Spannungs- und Stromsensoren und isolierte Vorspannung für Digitalisolatoren.
Merkmale
- Maximale Ausgangsleistung: 1 WW
- 3 V bis 5,5 V Eingangsspannung Betriebsbereich
- 5 V 5,5 V geregelte, wählbare Ausgangsspannung
- 5V: 200 mA verfügbarer Laststrom
- 0,5 % typische Lastregelung
- 4mV/V typische Leitungsregelung
- Robuste Isolationsbarriere:
- 3 kVRMS Nennisolation
- 6,5 kVPK Ableitvermögen
- 1.159 VPK Arbeitsspannung
- 200V/ns Immunität gegen transiente Gleichtaktstörungen
- Leistungsdichtes isoliertes DC/DC-Modul mit integrierter Transformatortechnologie
- Adaptive Spread Spectrum Modulation (SSM)
- Emission entspricht CISPR-25 Klasse 5
- Immunität gegen starke Magnetfelder
- Überlast- und Kurzschluss-Schutz
- Übertemperaturschutz
- Sanftanlauf mit niedrigem Einschaltstrom
- Freigabepin mit einem Fehlermeldungsmechanismus
- Geplante sicherheitsbezogene Zertifizierungen:
- DIN EN IEC 60747-17 (VDE 0884-17)
- UL 1577 / CSA Komponentenerkennungsprogramm
- IEC 62368-1 und IEC 60601-1 Zertifizierungen
- AEC-Q100-qualifiziert mit den folgenden Ergebnissen:
- -40 °C bis +125 °C Umgebungsbetriebstemperatur (Bauteiltemperaturklasse 1)
- Funktionale Sicherheit:
- Dokumentation zur Unterstützung des Designs von funktionalen Sicherheitssystemen ist verfügbar
- VSON-12 (4 mm x 5 mm) Gehäuse
Applikationen
- Batteriemanagementsysteme (BMS)
- HEV/EV OBC und DC/DC-Wandler
- Isolierte Vorspannung für isolierte Spannungs- und Stromsensoren
- Isolierte Vorspannung für digitale Isolatoren,
- Isolierte Vorspannung für isolierte RS-485 RS-422, und CAN-Transceiver
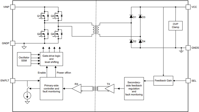
Funktionales Blockdiagramm
Schaltschema
Weitere Ressourcen
Veröffentlichungsdatum: 2025-01-29
| Aktualisiert: 2025-09-12
