Texas Instruments UCC28782 ACF-Regler (Active-Clamp Flyback)
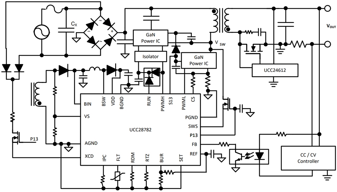
Der Texas Instruments UCC28782 ACF-Regler (Active-Clamp Flyback) mit hoher Dichte wurde für USB Type C™ PD-Applikationen entwickelt. Das Bauteil ermöglicht Wirkungsgrade über 93 % durch Rückgewinnung der Streuinduktionsenergie und adaptives ZVS-Tracking über den gesamten Lastbereich. Mit einer maximalen Frequenz von 1,5 MHz kann die Magnetik minimiert werden. Frequenzdithering hilft, die EMI-Marge zu verbessern. Der UCC28782 integriert auch ein dynamisches Vorspannungs-Leistungsmanagement zur Optimierung der Gate-Ansteuerung für Si- oder GaN-MOSFETs.Der Adaptive Burst-Modus (ABM) zusammen mit dem Stromsparmodus (LPM) und dem Standby-Leistungsmodus (SBP) arbeiten zusammen, um den Wirkungsgrad bei geringer Last zu erhöhen und gleichzeitig die Welligkeit und das hörbare Rauschen zu reduzieren. Der UCC28782 von Texas Instruments verfügt außerdem über eine X-Cap-Entladefunktion, um die restliche Eingangsspannung zu entladen, wenn die Stromversorgung unterbrochen wird. Die UCC28782 umfasst mehrere Schutzmodi und Optionen für Wiederholung oder Latch-Off-Reaktionen, je nach den Anforderungen der Applikation.
Merkmale
- Aktive Klemme zur Rückgewinnung von Streuinduktionsenergie
- Adaptive Regelung für schnelles spannungsloses Schalten (ZVS) und Totzeit-Optimierung
- Integrierter Schalt-Vorspannungsregler unterstützt USB Type-C™-PD für einen großen Ausgangsspannungsbereich mit einer Hilfswicklung
- EMI-Frequenzdithering ohne Kompromisse beim Einschwingverhalten oder beim hörbaren Rauschen
- Dynamisches Vorspannungs-Leistungsmanagement für digitalen Isolator und GaN-Treiber
- Programmierbarer adaptiver Burst-Modus (ABM) mit interner Kompensation
- Aktive X-Kondensator-Entladung (X-cap)
- Übertemperatur- und Überspannungsschutz, Ausgangs-Kurzschluss-Sicherung, Überstrom- und Pin-Fehlerschutzfunktionen
- Automatische Wiederherstellung und Gruppenbegrenzungs-Fehleroptionen mit schneller Begrenzungs-Reset-Funktion
- 24-Pin-QFN-Gehäuse von 4 x 4 mm
Applikationen
- Type-C™-PD-Adapter mit hoher Dichte für Laptops, Tablets, Fernseher, Set-Top-Boxen und Drucker
- USB-Power-Delivery- und Handy-Schnellladegeräte
- AC/DC- oder DC/DC-Hilfsspannungsversorgung
- Audio-Soundbars und Smart-Lautsprecher
- Akkuladegeräte für Elektrowerkzeuge und E-Bikes
- USB-Wandsteckdosen
- LED-Beleuchtung
Vereinfachter Schaltplan
Veröffentlichungsdatum: 2020-08-24
| Aktualisiert: 2024-08-16
