Texas Instruments UCC28742 Flyback-Controller mit hohem Wirkungsgrad

Texas Instruments UCC28742 Flyback-Controller mit hohem Wirkungsgrad sind eine hochintegrierte, sekundärseitige 6-Pin-Regelung, die sich hervorragend für AC/DC-Netzteile mit hohem Wirkungsgrad eignet. Das Bauteil bietet eine Konstantspannung (CV) unter Verwendung eines optischen Kopplers zur Verbesserung des Einschwingverhaltens bei großen Lastschritten. Eine zusätzliche Funktion stellt eine Hilfs-Flyback-Wicklung zur Verfügung für eine leistungsstarke Steuerung der Ausgangsspannung und des Ausgangsstroms. Der hohe Wirkungsgrad und die hohe Leistungsfähigkeit des Betriebs wird über einen erweiterten Steuerungs-Algorithmus erzielt. Der Schaltverlust wird über einen diskontinuierlichen Leitungsmodus (DCM) mit Talstrom-Schaltung reduziert. Das Bauteil behält die Kontrolle über den Spitzen-Primärstrom im Transformator mit einer maximalen Schaltfrequenz von 80 kHz. Die niedrige Nulllast-Eingangsleistung wird über eine minimale Schaltfrequenz von 200 Hz ermöglicht.

Merkmale

  • SOT23-6-Gehäuse
  • Das optogekoppelte Feedback ermöglicht eine Regelung von bis zu 1 %
  • Genaue Strombegrenzung mit Überlast-Timeout-Schutz und verzögertes Hiccup-Verhalten
  • Resonant-Ring Valley-Switching Operation für höchsten Gesamtwirkungsgrad
  • 80 kHz max. Schaltfrequenz
  • Frequenz-Dither für eine einfache Einhaltung der EMI-Konformität
  • Clamped Gate-Drive Output für MOSFET
  • Extrem niedriger Einschaltstrom und große VDD-Hysterese
    • Hochwertiger Einschaltwiderstand
    • Niedrige Vorspannungskapazität
  • Fehlerschutzfunktionen
    • Niedrige Eingangsleitung
    • Ausgangs-Überspannung
    • Überstrom
    • Kurzschluss

Applikationen

  • Industrielle und medizinische AC/DC-Netzteile
  • Smart-Stromzähler
  • Vorspannungsversorgung für UPS, Server PSU usw.
  • Netzteil für Kabelmodem, Fernseher, Set-Top-Box und Wireless-Router
  • AC/DC-Netzteil für Haushaltsgeräte

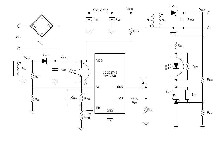
Blockdiagramm

Blockdiagramm - Texas Instruments UCC28742 Flyback-Controller mit hohem Wirkungsgrad
Veröffentlichungsdatum: 2018-07-17 | Aktualisiert: 2022-12-16