Texas Instruments UCC28740/Q1 Flyback Controllers
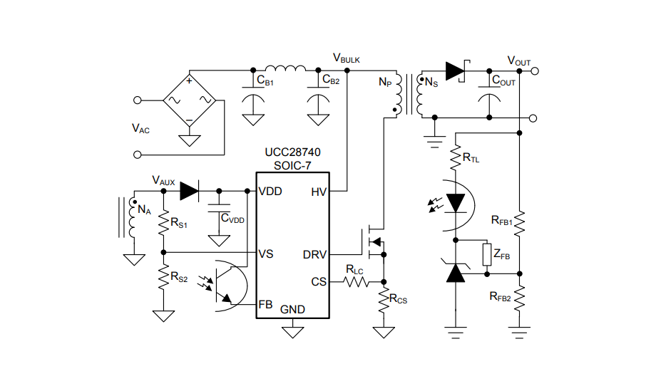
Texas Instruments UCC28740/Q1 Constant-Current Flyback Controllers are an isolated-flyback power-supply controller that provides Constant-Voltage (CV) using an optical coupler to improve transient response to large-load steps. Constant-Current (CC) regulation is accomplished through Primary-Side Regulation (PSR) techniques. These devices process information from opto-coupled feedback and an auxiliary flyback winding for precise high-performance control of output voltage and current.An internal 700V start-up switch, dynamically controlled operating states, and a tailored modulation profile support ultra-low standby power without sacrificing start-up time or output transient response. Control algorithms in the UCC28740/Q1 allow operating efficiencies to meet or exceed applicable standards. The UCC28740EVM-525 Evaluation Module is a 10W off-line discontinuous mode (DCM) flyback converter that provides constant-voltage (CV) and constant-current (CC) output regulation.
Features
- Qualified for automotive applications
- AEC-Q100 qualified with the following results:
- Device temperature grade 1: -40°C to +125°C
- Device HBM classification level 2: ±2kV
- Device CDM classification level C4B: ±750V
- Less than 10mW no-load power capability
- Enables ±1% voltage regulation and ±5% current regulation across line and load
- 700V startup switch
- 100kHz maximum switching frequency enables high-power-density charger designs
- Resonant-ring valley-switching operation for highest overall efficiency
- Frequency dithering to ease EMI compliance
- Clamped gate-drive output for MOSFET
- Overvoltage, low-line, and over current protection functions
Applications
- USB-Compliant adapters and chargers for consumer electronics
- Smart phones
- Tablet computers
- Cameras
- Standby supply for TV and desktop
- White goods
Simplified Application Diagram
View Results ( 3 ) Page
| Teilnummer | Datenblatt | Serie | Verpackung/Gehäuse |
|---|---|---|---|
| UCC28740DR | ![]() |
UCC28740 | SOIC-7 |
| UCC28740D | ![]() |
UCC28740 | SOIC-7 |
| UCC28740QDRQ1 | ![]() |
UCC28740 | SOIC-7 |
Veröffentlichungsdatum: 2015-03-06
| Aktualisiert: 2022-03-11

