Texas Instruments UCC28730 Zero Standby PSR Flyback-Controller
Der Texas Instruments UCC28730 Zero Standby PSR Flyback-Controller liefert eine Ausgangsregulierung mit Dauerspannung (Constant-Voltage CV) und Dauerstrom (Constant-Current CC), ohne Verwendung eines optischen Kopplers, und eine Signalerfassung zur Verbesserung der Einschwingzeit bei großen Belastungsänderungen. Eine Mindestschaltfrequenz von 30Hz erleichtert das Erreichen von weniger als 5mW der Leerlaufleistung. Das Gerät verarbeitet die Informationen vom primären Leistungsschalter und einer Flyback-Hilfswicklung für die präzise Regelung der Ausgangsspannung und des Ausgangsstroms. Die Überwachung arbeitet mit einem sekundärseitigen Alarmgerät wie dem UCC24650, und kann so eine schnelle Reaktion bei Höchstbelastung unter Verwendung minimaler Ausgangskapazität liefern. Eine interne 700V Starterschaltung, dynamisch geregelte Betriebszustände und ein maßgeschneidertes Modulationsprofil gewährleisten einen ultraniedrigen Standby-Verbrauch, ohne dafür Kompromisse bei der Anlaufzeit oder der Ausgangs-Einschwingzeit einzugehen. Die Regelalgorithmen der UCC28730-Reihe gewährleisten, dass die gemäß den geltenden Standards geforderten Wirkungsgrade erreicht bzw. übertroffen werden. Discontinuous Conduction Mode (DCM) mit Talschaltung reduziert Schaltverluste. Die Modulation der Schaltfrequenz und der primären Amplitude der Stromspitze (FM und AM) hält den Wirkungsgrad über die gesamten Last- und Leitungsbereiche hoch.Merkmale
- Enables Zero-Power (<5mW) standby consumption
- Smart Wake-Up Detection enables smallest output capacitance
- Primary-side regulation (PSR) eliminates optocoupler
- ±5% voltage regulation and current regulation across line and load
- 700V start-up switch
- 83kHz maximum switching frequency enables low stand-by power charger designs
- Resonant-ring valley-switching operation for highest overall efficiency
- Frequency-dither to ease EMI compliance
- Clamped gate-drive output for MOSFET
- Overvoltage, low-line, and overcurrent protection functions
- Programmable cable compensation
- SOIC-7 package
Applikationen
- Adapters and chargers for smartphones, tablets, and other consumer electronics
- TV and monitor power supplies
- SMPS for home appliances and industrial automation
- Standby and auxiliary power supplies
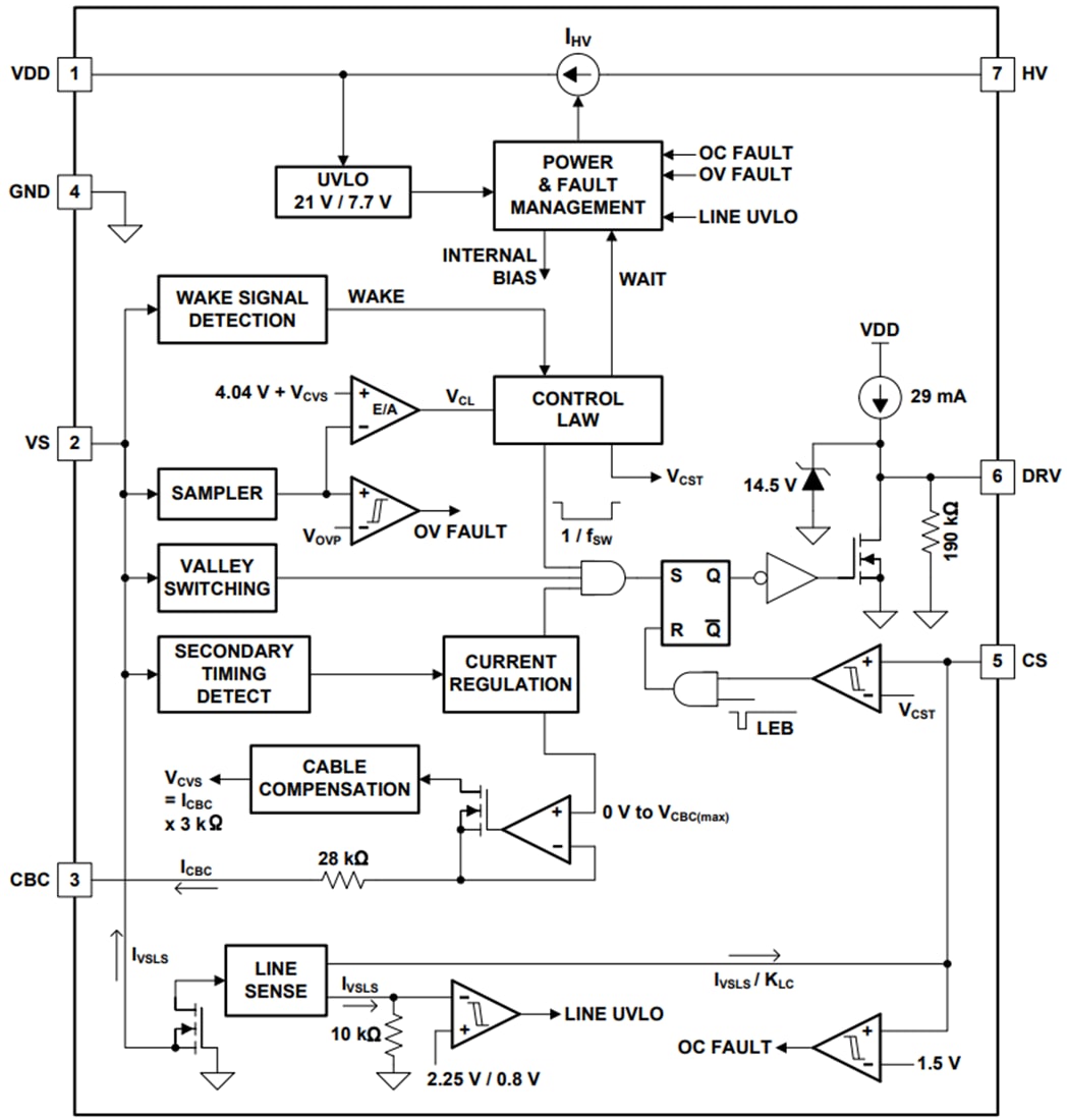
Functional Block Diagram
Veröffentlichungsdatum: 2015-03-10
| Aktualisiert: 2022-03-11
