Texas Instruments UCC27714 High-Side-/Low-Side-Gatetreiber mit hohen Geschwindigkeiten
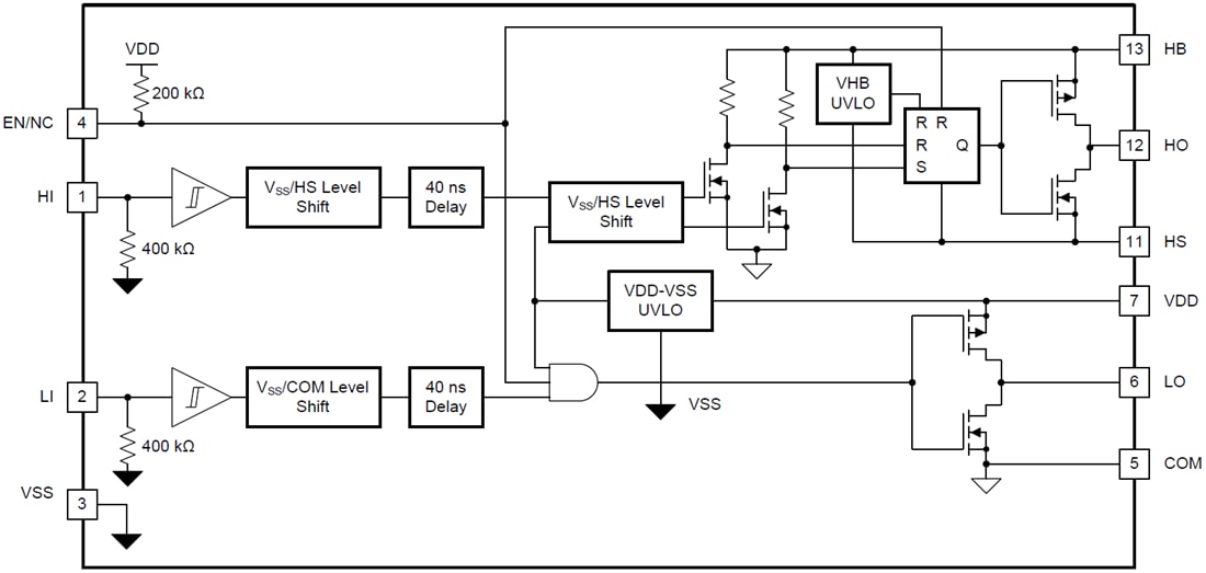
Texas Instruments UCC27714 High-Speed High-Side Low-Side Gate Driver is a 600V high-side, low-side gate driver with 4A source and 4A sink current capability. Er ist für den Antrieb von Leistungs-MOSFETs und IGBTs ausgelegt. Der Baustein verfügt über einen massebezogenen Referenzkanal (LO) und einen potenzialfreien Kanal (HO), der für Bootstrap-Versorgungsbetrieb ausgelegt ist. Der Baustein bietet eine ausgezeichnete Robustheit und eine Rauschimmunität mit der Fähigkeit die operative Logik bei negativen Spannungen bis -8VDC auf dem HS-Kontakt (bei VDD = 12V) beizubehalten. Der Baustein akzeptiert einen weiten Vorspannungsversorgungsbereich von 10V bis 20V und bietet einen UVLO-Schutz für sowohl VCC- als auch HB-Vorspannungsversorgungskontakte.Merkmale
- High-Side, Low-Side Configuration, with Independent Inputs
- Fully Operational up to 600V (HS Pin)
- Floating Channel Designed for Bootstrap Operation
- Peak Output Current Capability of 4A Sink 4A Source at VDD = 15V
- Best-In-Class Propagation Delay (125ns Maximum)
- Best-In-Class Delay Matching (20ns Maximum)
- TTL and CMOS Compatible Input Logic
- VDD Bias Supply Range of 10V to 20V
- Bias UVLO Protection for Both Channels
- Rail-to-Rail Drive
- Robust Operation Under Negative Voltage Transients
- High dv/dt Immunity (HS Pin)
- Separated Grounds for Logic (VSS) and Driver (COM) with Capability to Sustain Voltage Difference
- Optional Enable Function (Pin 4)
- Outputs Held in LOW when Inputs Floating
- Inputs and Enable Pin Voltage Levels Not Restricted by VDD Pin Bias Supply Voltage
- High and Low Voltage Pins Separated for Maximum Creepage and Clearance
- Negative Voltage Handling Capability on Input and Enable Pins
Applikationen
- Half-Bridge and Full-Bridge Converters in Offline AC and DC Power Supplies
- High-Density Switching Power Supplies for Server, Telecom, IT, and Industrial Infrastructure
- Solar Inverters, Motor Drive and UPS
Functional Block Diagram
TI Reference Designs Library
Veröffentlichungsdatum: 2015-10-06
| Aktualisiert: 2022-03-11
