Texas Instruments UCC27624/UCC27624-Q1 Zweikanal-Gate-Treiber
Texas Instruments UCC27624/UCC27624-Q1 Zweikanal-Gate-Treiber sind Hochgeschwindigkeits-Low-Side-Gate-Treiber, die MOSFET-, IGBT-, SiC- und GaN-Leistungsschalter effektiv ansteuern.. Diese Treiber haben eine typische Spitzenstromstärke von 5 A, was die Anstiegs- und Abfallzeiten der Leistungsschalter reduziert, die Schaltverluste senkt und den Wirkungsgrad erhöht. Die schnelle Ausbreitungsverzögerung des Bauteils (typisch 17 ns) führt zu einem besseren Wirkungsgrad der Leistungsstufe durch Verbesserung der Totzeitoptimierung, der Pulsbreitennutzung, des Regelkreisverhaltens und der transienten Leistung des Systems. Der UCC27624-Q1 ist gemäß AEC-Q100 für Fahrzeuganwendungen zugelassen. Diese Treiber werden in DC/DC-Wandlern für Kraftfahrzeuge, Motorantrieben, Solarstromversorgungen und Treibern für Impulstransformatoren eingesetzt.Der UCC27624/UCC27624-Q1 kann -10 V an seinen Eingängen verarbeiten, was die Robustheit in Systemen mit moderatem Ground Bouncing verbessert. Die Eingänge sind unabhängig von der Versorgungsspannung und können an die meisten Reglerausgänge angeschlossen werden, um ein Maximum an Flexibilität zu gewährleisten. Ein unabhängiges Freigabesignal ermöglicht die Steuerung der Leistungsstufe unabhängig von der Hauptsteuerlogik. Im Falle eines Systemfehlers kann der Gate-Treiber durch Ziehen der Freigabe nach unten schnell abgeschaltet werden. Viele Hochfrequenz-Schaltnetzteile weisen ein Rauschen am Gate des Leistungsgeräts auf, das in den Ausgangspin des Gate-Treibers eingespeist werden kann und eine Fehlfunktion des Treibers verursacht. Die Fähigkeit des Bauteils, transiente Rückströme und Rückspannungen zu verarbeiten, ermöglicht es ihm, Rauschen am Gate des Leistungsgeräts oder Impulstransformators zu tolerieren und Fehlfunktionen des Treibers zu vermeiden.
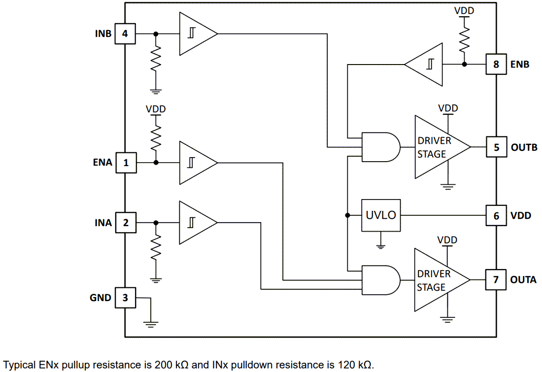
Der UCC27624/UCC27624-Q1 von Texas Instruments verfügt über eine Unterspannungssperre (UVLO) für eine verbesserte Systemstabilität. Wenn die Vorspannung nicht ausreicht, um den Leistungsbaustein vollständig zu verstärken, wird der Gate-Treiber-Ausgang durch den starken internen Pull-Down-MOSFET niedrig gehalten.
Merkmale
- Typischer Spitzenstrom von 5 A aus Quelle und Senke für jeden Kanal
- Eingangs- und Freigabepins können -10 V verarbeiten
- Ausgang für Transienten von -2 V geeignet
- Absolute maximale VDD -Spannung: 30 V
- Großer VDD -Betriebsbereich: 4,5 V – 26 V mit UVLO
- Zwei unabhängige Gate-Treiber-Kanäle
- Unabhängige Freigabefunktion für jeden Ausgang
- Hysteretisch-logische Schwellenwerte für hohe Störfestigkeit
- VDD -unabhängige Eingangsschwellen (TTL-kompatibel)
- Schnelle Ausbreitungsverzögerungen (17 ns typisch)
- Schnelle Anstiegs- und Abfallzeiten (3,5 ns und 6 ns typisch)
- Typische Verzögerungsanpassung von 1 ns zwischen den beiden Kanälen
- Die zwei Kanäle können für einen höheren Antriebsstrom parallelgeschaltet werden
- SOIC-8 und VSSOP-8 PowerPAD™-Gehäuseoptionen
- Sperrschichttemperaturbereich von -40 °C bis 150 °C
- Für Fahrzeuganwendungen zugelassen (UCC27624-Q1)
- AEC-Q100-zugelassen
- Bauteiltemperatur Klasse 1
- HBM-ESD-Bauteilklassifikation Stufe H1C
- CDM-ESD-Bauteilklassifikation Stufe C6
- AEC-Q100-zugelassen
Applikationen
- Schaltnetzteile (SMPS)
- Blindleistungskompensations-(PFC)-Schaltungen
- DC/DC-Wandler
- Motorantriebe
- Solarnetzteile
- Treiber für Impulstransformator
Funktionales Blockdiagramm
