Texas Instruments UCC27282/UCC27282-Q1 120-V-Halbbrücken-Treiber
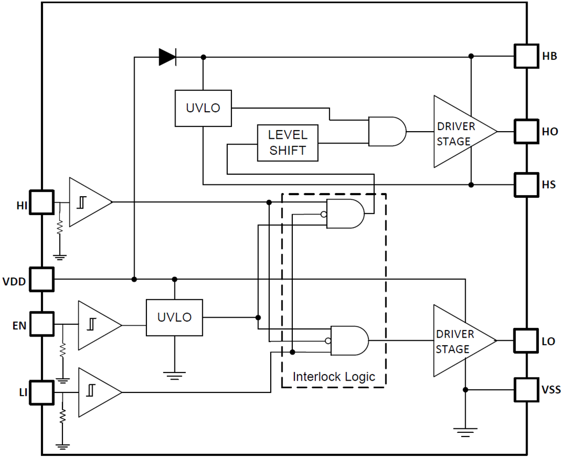
Der Texas Instruments UCC27282/UCC27282-Q1 120-V-Halbbrücken-Treiber ist ein robuster n-Kanal-MOSFET-Treiber mit einer maximalen Nennspannung des Schaltknotens (HS) von 100 V. Dies ermöglicht, dass die beiden n-Kanal-MOSFETs in Halbbrücken- oder synchronen Abwärtskonfigurations-basierten Topologien gesteuert werden. Der Spitzensenkstrom von 3,5 A und der Spitzenquellstrom von 2,5 A zusammen mit dem niedrigen Pull-up- und Pull-Down-Widerstand ermöglicht dem UCC27282/UCC27282-Q1 den Antrieb von großen Leistungs-MOSFETs. Dies geschieht mit minimalem Schaltverlusten während des Übergangs des MOSFET-Miller-Plateaus. Da die Eingänge unabhängig von der Versorgungsspannung sind, kann der UCC27282/UCC27282-Q1 zusammen mit analogen sowie digitalen Controllern verwendet werden.Die Eingangs-Pins sowie die der HS-Pin können eine größere negative Spannung tolerieren, wodurch die Robustheit des Systems verbessert wird. Zusätzlich dazu verbessert die Eingangsverriegelung die Robustheit und Systemzuverlässigkeit in Applikationen mit hohem Rauschen. Durch die Aktivierung und Deaktivierung des Funktionsumfangs wird eine zusätzliche Systemflexibilität ermöglicht, da der Stromverbrauch des Treibers reduziert und auf Fehlerereignisse im System reagiert wird. Die 5-V-UVLO ermöglicht den Betrieb von Systemen in niedrigeren Vorspannungen. Dies ist in vielen Hochfrequenzapplikationen erforderlich und verbessert den Wirkungsgrad des Systems in bestimmten Betriebsmodi. Kleine Laufzeitverzögerungen und eine Verzögerungsanpassung reduzieren die Totzeit-Anforderungen, was den Wirkungsgrad weiter steigert.
Die Unterspannungssperre (UVLO) steht sowohl für die High-Side- als auch Low-Side-Treiberstufen zur Verfügung und erzwingt einen niedrigen Ausgang, wenn die VDD-Spannung unter dem angegebenen Schwellenwert liegt. Eine integrierte Bootstrap-Diode macht in vielen Applikationen eine externe diskrete Diode überflüssig. Dadurch können die Systemkosten niedrig gehalten und Platz auf dem Board gespart werden. Der UCC27282/UCC27282-Q1 ist in einem kleinen Gehäuse für Designs mit hoher Dichte verfügbar. Die UCC27282-Q1 Bauteile sind gemäß AEC-Q100 für Fahrzeuganwendungen zugelassen.
Merkmale
- Treibt zwei n-Kanal-MOSFETs in der High-Side-/Low-Side-Konfiguration an
- 5 V Unterspannungssperre (typisch)
- Eingangsverriegelung
- Aktivieren/deaktivieren der Funktionen
- Typische Laufzeitverzögerung von 16 ns
- 12 ns Anstieg, 10 ns typische Abfallzeit mit 1.800 pF Last
- 1 ns typische Verzögerungsanpassung
- Absolute maximale negative Spannungsbehandlung auf den Eingängen (-5 V)
- Absolute maximale negative Spannungsbehandlung auf HS (-14 V)
- 3-A-Ausgangs-Senk-, 2,5-A-Ausgangs-Quellströme
- Absolute maximale Boot-Spannung: 120 V
- Geringer Stromverbrauch (7 µA), wenn deaktiviert
- Integrierte Bootstrap-Diode
- Spezifiziert für eine Sperrschichttemperatur von -40 °C bis 140 °C
Applikationen
- Telekommunikations- und Händler-Netzteile
- Motorantriebe und Elektrowerkzeuge
- Hilfs-Wechselrichter
- Voll- und Halbbrücken-Wandler
- Flusswandler mit aktiver Klemmung
- Synchrone Hochspannungs-Abwärtswandler
- Audioverstärker der Klasse D
Datenblätter
Funktionales Blockdiagramm
