Texas Instruments UCC27210 / UCC27211 High Frequency High-Side and Low-Side Drivers

Texas Instruments UCC27210 / UCC27211 Hochfrequenz-High-Side- und Low-Side-Treiber

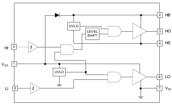
Texas Instruments UCC27210 / UCC27211 Hochfrequenz-High-Side- und Low-Side-Treiber basieren auf den weit verbreiteten UCC27200 und UCC27201 MOSFET Treibern, bieten aber einige erhebliche Leistungsverbesserungen. Der Pull-Up- und Pull-Down-Spitzenausgangsstrom wurde auf 4A Stromquelle und 4A -anschluss erhöht, und der Pull-Up- und Pull-Down-Widerstand wurde auf 0.9Ω reduziert. Diese Leistungsverbesserungen ermöglichen den Antrieb von Power-MOSFETs mit minimalen Schaltverlusten während der Leitung durch MOSFETs Miller Plateau. Die Eingangsstruktur kann direkt -10 VDC verarbeiten, was die Widerstandsfähigkeit verbessert und eine direkte Verbindung zu Gate-Drive-Transformatoren ohne den Einsatz von Gleichrichterdioden erlaubt. Die Eingänge sind unabhängig von der Versorgungsspannung und haben ein max. Rating von 20-V. TI UCC27210 und UCC27211 Treiber wurden für den Einsatz in einer Vielzahl von Anwendungen entwickelt, einschließlich Energieversorgung für Telecom, Datacom und Handel.

Features
  • Treibt zwei N-Kanal MOSFETs in High-Side- und Low-Side-Konfiguration mit unabhängigen Eingängen an
  • Max. Spannung 120V DC
  • Ausgangsstrom: 4A Anschluss, 4A Quelle
  • 0.9Ω Pull-Up- und Pull-Down-Widerstand
  • Eingangs-Pins können -10V bis 20V aushalten und sind vom Versorgungsspannungsbereich unabhängig
  • TTL oder Pseudo-CMOS-kompatible Eingangsversionen
  • 8V bis 17V VDD Betriebsbereich (20V ABS MAX)
  • 7.2ns Anstiegs- und 5.5ns Abfallzeit mit 1000pF Last
  • Schnelle Laufzeitverzögerung (18ns typ.)
  • 2ns Verzögerungsanpassung
  • Symmetrische Unterspannungsverriegelung für High-Side- und Low-Side-Treiber
  • Spezifiziert für -40 bis 140°C
Anwendungen
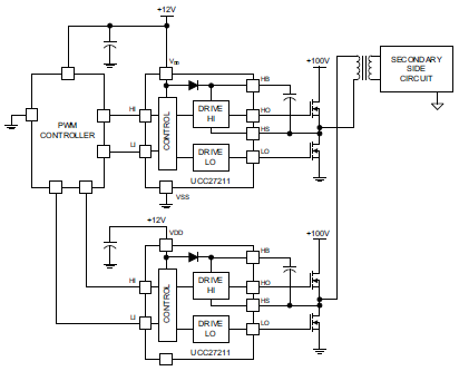
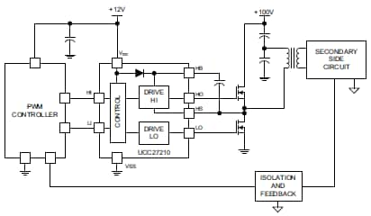
  • Energieversorgung für Telecom, Datacom und Handel
  • Halbbrücken- und Vollbrücken-Wandler
  • Push-Pull-Wandler
  • Hochspannungs-Synchron-Abwärtswandler
  • Doppelschalter-Durchflusswandler
  • Aktiv-Clamp-Durchflusswandler
  • Class-D-Audio-Verstärker
  • Texas Instruments
Veröffentlichungsdatum: 2012-03-26 | Aktualisiert: 2024-10-17