Texas Instruments UCC25660 Hochfrequenz-LLC-Controller
Der Hochfrequenz-LLC-Controller UCC25660 von Texas Instruments implementiert das IPPC-Schema (Input-Power Proportional Control), ein verbessertes Leichtlastmanagement und mehrere Schutzfunktionen. Das IPPC erweitert den Steuerbereich des LLC-Wandlers und vereinfacht das Design von Anwendungen mit großem Eingangs- und Ausgangsspannungsbereich wie LED-Treibern und Batterieladegeräten. Für nicht-universelle Eingabeanwendungen kann es sogar ohne PFC arbeiten.Das optimierte Leichtlastmanagement des UCC25660 verbessert und minimiert gleichzeitig hörbares Rauschen. Der UCC25660 kann den PFC-Controller im Burst-Modus direkt deaktivieren, um den Standby-Strom zu reduzieren. Das automatische Vermeidungsschema für kapazitive Bereiche und das adaptive Sanftanlaufschema mit Sperrverzögerungsvermeidung stellen sicher, dass das Bauteil nie in einem Modus arbeitet, der die FETs beschädigen könnte. Durch dieses Schema eignet sich der Controller ideal für den Betrieb mit einer vorgespannten Last.
Der UCC25660 von Texas Instruments verfügt über einen robusten Schutz, der Benutzern bei der Entwicklung einer zuverlässigen Stromversorgung hilft. Der UCC25660 verfügt über Optionen zur Unterstützung des Hochspannungsstarts, der X-Kondensator-Entladung (X-Cap), der OVP-Antwort und einen erweiterten Leistungsbereich.
Merkmale
- 50 kHz bis 750 kHz Volllast-Schaltfrequenz
- Die IPPC-Steuerung ermöglicht einen Wide Input and Output LLC (WLLC)-Betrieb
- Verbessertes Leichtlastmanagement
- Hochfrequenz-Impulssprung für verbesserte Effizienz bei geringer Last
- Niederfrequenz-Burst für geringe Standby-Leistung
- Überspringen des hörbaren Frequenzbereichs zur Reduzierung hörbaren Rauschens
- Integriertes PFC-Ein/Aus-Steuersignal zur weiteren Reduzierung des Standby-Stroms
- Interner Resonanzkondensator-Spannungssynthesizer für verbesserte Signalzuverlässigkeit und Unterstützung hoher Startfrequenzen
- Automatisches Vermeidungsschema für kapazitive Bereiche
- Adaptive Sanftanläufe mit minimiertem Einschaltstrom
- Integrierte Hochspannungseinschaltung (UCC256601, UCC256602, und UCC256604)
- X-Kondensatorentladung (UCC256601 und UCC256604).
- Integrierter +0,6/-1,2 A Gate-Antrieb
- Vollständiger Schutzfunktionen
- 50 ns Überstromschutz (OCP) – zyklusweise Strombegrenzung
- Überspannungsschutz (OVP), interner und externer Übertemperaturschutz (OTP)
- Eingangs- und VCCP-UVLO mit interner 19-V-VCCP-Klemme
- SOIC-14 Paket mit entfernten Pins für Hochspannungsfreiheit
Applikationen
- SMPS-Netzteil für Fernseher
- Industrieller Wechsel- und Gleichstrom
- Beleuchtung und Batterieladegeräte
- Adapter für Notebook und Spielekonsole
- Medizinische Stromversorgung
- PC-Netzteil
Videos
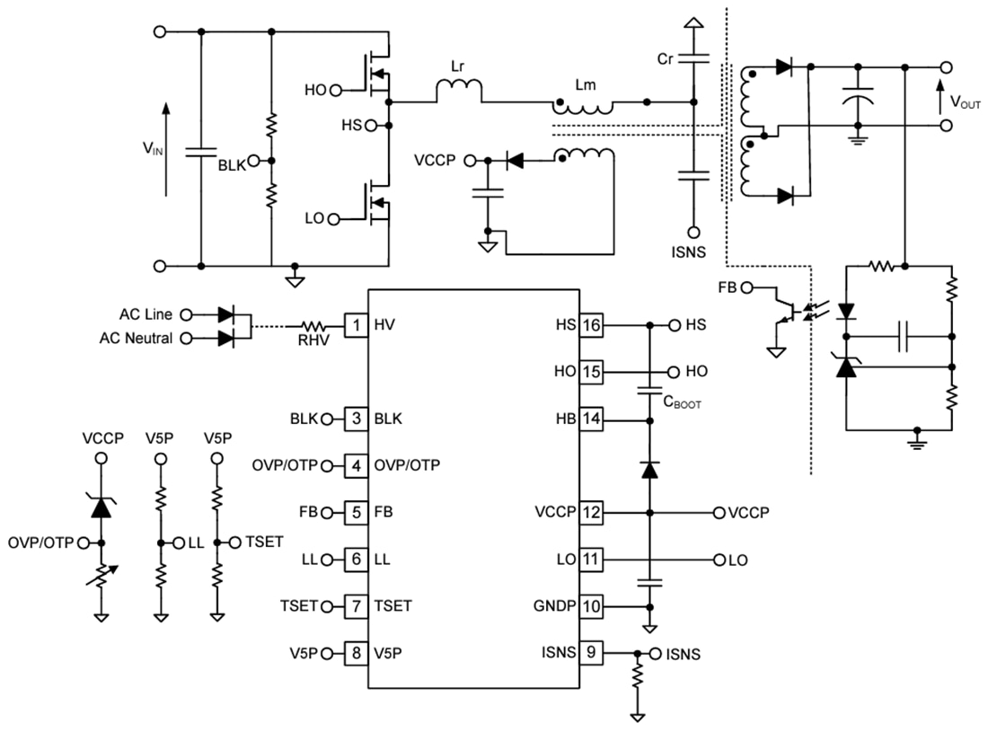
Vereinfachtes Anwendungsschema
