Texas Instruments UCC256302 LLC-Resonanz-Controller
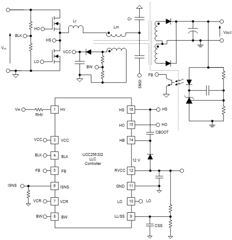
Der Texas Instruments UCC256302 LLC-Resonanz-Controller ist ein vollausgestatteter LLC-Controller mit einem integrierten Hochspannungs-Gatetreiber. Dieses Bauteil ist für die Verwendung von Offline-AC/DC oder isolierten DC/DC ausgelegt, um ein vollständiges Energiesystem mit einer minimalen Anzahl an Komponenten bereitzustellen. Das resultierende Stromversorgungssystem ist so ausgelegt, dass es die strengsten Anforderungen an die Standby-Leistung erfüllt, ohne dass ein separater Standby-Wandler erforderlich ist. Der UCC256302 enthält eine integrierte, Hochspannungs-Einschaltfunktion, die eine externe Vorspannungsversorgung überflüssig macht, die Stückliste reduziert und die Lösungsgröße verkleinert. Der UCC256302 verwendet eine hybride hysteretische Steuerung, um ein erstklassiges Leitungs- und Last-Einschwingverhalten zu liefern. Diese Steuerung macht die Open-Loop-Übertragungsfunktion zu einem System erster Ordnung, so dass es sehr einfach zu kompensieren ist.Merkmale
- Integriertes Hochspannungs-Einschalten
- Eliminiert die Notwendigkeit einer externen Vorspannungsversorgung
- Erstklassiges Einschwingverhalten
- Hybride hysteretische Steuerung (HHC)
- Erstklassiges Einschwingverhalten
- Einfaches Kompensationsdesign
- Optimierte Funktionen mit geringem Stromverbrauch ermöglichen einen Standby-Stromverbrauch von 75 mW mit eingeschaltetem PFC auf
- erweitertem Burst-Modus-Optokoppler-Betrieb mit geringem Stromverbrauch
- Hilft bei der Einhaltung des Standards CoC Tier II
- Schneller Ausgang aus dem Burst-Modus
- Verbessertes kapazitives Regions-Vermeidungsprogramm
- Adaptive Totzeit
- Interne High-Side-Gate-Treiber (Leistung 0,6 A und 1,2 A)
- Robuster Soft-Start ohne harte Umschaltung
- Übertemperatur-, Ausgangsüberspannungs-, Über- und Unterspannungsschutz mit drei Überstromschutzstufen
- Breiter Betriebsfrequenzbereich: (35 kHz bis 1 MHz)
Applikationen
- Digitales TV-SNT
- AC/DC-Adapter
- Multifunktionsdrucker
- Projektoren
- Händler-DC-zu-DC
- Hochstrombatterieladesysteme
- DIN-Schienennetzteil
- Mehrachsiger Servo
- ATX-Spannungsversorgung
- Haushaltsgeräte
- LED-Beleuchtungsapplikationen
- Industrie-AC/DC
Vereinfachter Schaltplan
Veröffentlichungsdatum: 2018-06-20
| Aktualisiert: 2023-11-16
