Texas Instruments UCC24612 Synchrone Gleichrichter-Controller
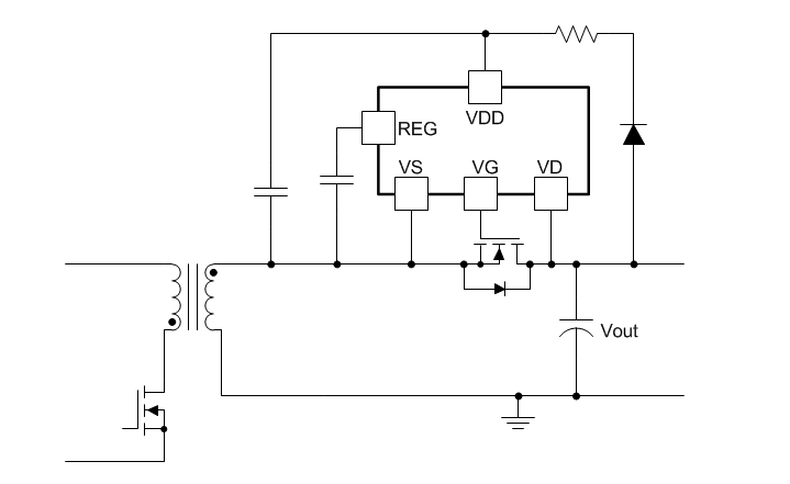
Texas Instruments UCC24612 Synchrone Hochfrequenz-Multimodus-Gleichrichter-Controller bieten eine hohe Leistungsfähigkeit und eine nahezu ideale Dioden-Emulation für Standard- und Logikpegel-n-Kanal-MOSFET-Leistungsbauteile. Diese Dioden-Emulation nutzt eine Verlustreduzierung des Ausgangsgleichrichters und indirekt die Primärseitenverluste. Mehrere Topologien wie Flyback mit aktiver Klemmung, QR-, DCM-, CCM-Flyback und LLC werden mit der Drain-Source-Sensorsteuerung (VDS) unterstützt.Der UCC24612 bietet integrierte Funktionen, die das Design vereinfachen, wodurch eine ausgezeichnete Leistungsfähigkeit in zahlreichen Applikationen und Frequenzen erzielt werden kann. Ein großer VDD- und VD-Bereich ermöglicht die direkte Vorspannung von 5V- bis 28V-Ausgangssystemen. Der Dauerleitungsmodus (CCM) wird durch eine proportionale Gate-Treiber- und CCM-Zyklus-Strombegrenzungs-Vorausschaltung weiter verbessert. Aufgrund der vielen Funktionen, die den Wirkungsgrad verbessern, einschließlich der Frequenz-abhängigen Standby-Modi, erfüllt der UCC24612 die strengen Effizienzstandards wie diejenigen des Department of Energy (DoE) Stufe VI und Code of Conduct (CoC) Tier-2. Das Bauteil ist in einem SOT23-5-Gehäuse verfügbar.
Merkmale
- Unterstützt Topologien wie z. B. Flyback mit aktiver Klemmung, QR-, DCM-, CCM-Flyback und LLC
- MOSFET-VDS-Abtastung bis zu 230 V
- Betriebsfrequenz bis zu 1 MHz
- 1 MHz für UCC24612-1
- 800 kHz für UCC24612-2
- Großer VDD-Bereich ermöglicht die direkte Vorspannung von 5V- bis 28V-Ausgangssystemen
- 4A-Senken-, 1A-Quellen-Gate-Treiber mit proportionalem Gate-Drive
- Adaptives Minimum an Auszeit für Störfestigkeit
- Zyklusbegrenzendes Vorausschalten erhöht den Wirkungsgrad in CCM
- High- oder Low-Side-konfigurierbar
- Automatisches Leichtlast- und Schlafmodus-Management mit einem Standby-Strom von 320 µA
- 16 ns typische Ausschalt-Laufzeitverzögerung
- 9,5V-Gate-Drive-Klemme für weniger Antriebsverlust
Applikationen
- AC/DC-Adapter
- USB-Typ-C- und Power-Delivery-AC-Adapter
- Server- und Telekommunikations-Netzteile
- AC/DC-Hilfsspannungsversorgung
Blockdiagramm
