Texas Instruments UCC21351x-Q1 Gate-Treiber
Die Gate-Treiber UCC21351x-Q1 von Texas Instruments sind isolierte Zweikanal-Treiber mit programmierbarer Totzeit und weitem Temperaturbereich. Diese Gate-Treiber sind mit einem Spitzenquellenstrom von 4 A und einem Spitzensenkstrom von 6 A ausgelegt, um Leistungs-MOSFET- SiC- und IGBT-Transistoren anzutreiben. Die Treiber UCC21351x-Q1 ermöglichen einen hohen Wirkungsgrad, Hochleistungsdichte Robustheit in einer Vielzahl Leistungsapplikationen. Die Schutzfunktionen umfassen eine über einen Widerstand programmierbare Totzeit, eine Deaktivierungsfunktion zum Abschalten beider Ausgänge und einen integrierten Entstörfilter, der Eingangstransienten mit einer Dauer von weniger als 5 ns unterdrückt. Die Treiber können als zwei Low-Side-Treiber, zwei High-Side-Treiber oder als Halbbrücken-Treiber konfiguriert werden. Die UCC21351x-Q1 Bauteile sind gemäß AEC-Q100 für Fahrzeuganwendungen qualifiziert. Diese Gate-Treiber sind ideal für on-board-Akkuladegeräte, Hochspannungs-DC/DC-Wandler, HVAC in Fahrzeuganwendungen und Body-Elektronik.Merkmale
- Universeller dualer Low-Side-, dualer High-Side- oder Halbbrücken-Treiber
- AEC-Q100-qualifiziert mit Temperaturklasse 1
- Sperrschichttemperaturbereich von -40 °C bis 150 °C
- Bis zu 4 A Spitzenquell- und 6 A Spitzensenkenausgang
- Gleichtakt-Übergangsfestigkeit (CMTI) von über 125 V/ns
- Bis zu VDDAusgangstreiberversorgung 25 V, UVLO-Optionen mit 12 V und 17 V VDD
- Schaltparameter:
- 33 ns typische Laufzeitverzögerung
- 5 ns maximale Pulsbreitenverzerrung
- Maximale VDD-Einschaltverzögerung von 10 µs
- UVLO-Schutz für alle Netzteile
- Schnelle Aktivierung für die Leistungssequenzierung
Applikationen
- On-board-Akkuladegeräte
- Hochspannungs-DC/DC-Wandler
- Fahrzeug-HVAC und Body-Elektronik
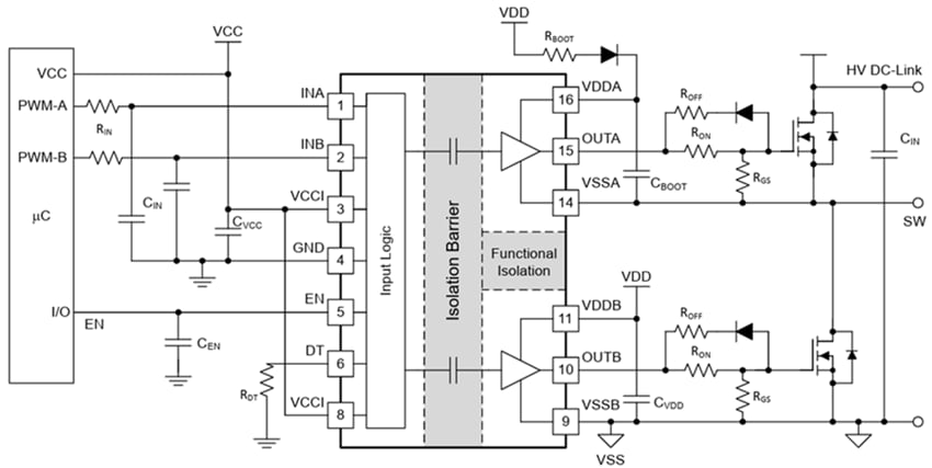
Blockdiagramm
Schaltschema für die Applikation
Veröffentlichungsdatum: 2025-10-06
| Aktualisiert: 2025-10-29
