Texas Instruments UCC21331/UCC21331-Q1 Isolierte Gate-Treiber
Die isolierten Gate-Treiber von Texas Instruments UCC21331/UCC21331-Q1 sind Zweikanal-Gate-Treiber mit einer programmierbaren Totzeit und einem weiten Temperaturbereich. Sie wurden mit einem 4 A Spitzen-Quell- und 6 A Spitzen-Senkstrom entwickelt, um Leistungs-MOSFET-, SiC- und IGBT-Transistoren anzusteuern. Der UCC21331/UCC21331-Q1 kann als zwei High-Side-Treiber, zwei Low-Side-Treiber oder als Halbbrückentreiber konfiguriert werden. Die Eingangsseite ist von den beiden Ausgangstreibern durch eine 3 kVRMS Isolationsbarriere mit einer Gleichtakt-Transientenfestigkeit (CMTI) von mindestens 125 V/ns isoliert.Zu den Schutzfunktionen gehören eine über einen Widerstand programmierbare Totzeit, eine Deaktivierungsfunktion zum gleichzeitigen Herunterfahren beider Ausgänge und ein integrierter Entzerrungsfilter, der Eingangstransienten unterdrückt, die kürzer als 5 ns sind. Alle Netzteile verfügen über einen UVLO-Schutz. Mit all diesen fortschrittlichen Eigenschaften ermöglicht der UCC21331/UCC21331-Q1 einen hohen Wirkungsgrad, eine große Robustheit und eine hohe Leistungsdichte in verschiedenen Leistungsanwendungen. Die Geräte von Texas Instruments UCC21331-Q1 sind AEC-Q100-qualifiziert für Automobilanwendungen.
Merkmale
- Universeller Dual-Low-Side-, Dual-High-Side- oder Halbbrückentreiber
- Sperrschichttemperaturbereich -40 bis +150 °C
- Bis zu 4 A Spitzen-Quell- und 6 A Spitzen-Senkausgangsstrom
- Gleichtaktstörfestigkeit (CMTI) größer als 125 V/ns
- Bis zu 25 V VDD Ausgangstreiberversorgung
- 12 V VDD UVLO Optionen
- Schaltparameter
- 33 ns typische Ausbreitungsverzögerung
- Maximale Verzögerungsanpassung: 5 ns
- 66 ns maximale Pulsbreitenverzerrung
- Maximale VDD-Einschaltverzögerung von 10 µs
- UVLO-Schutz für alle Netzteile
- Schnelle Aktivierung für die Leistungssequenzierung
Applikationen
- Integrierte Batterieladegeräte
- Hochspannungs-DC/DC-Wandler
- Automobil-HLK, Karosserie-Elektronik
- Isolierte Wandler in AC-DC und DC-DC
- Motorantrieb und Wechselrichter
- Unterbrechungsfreie Stromversorgung (USV)
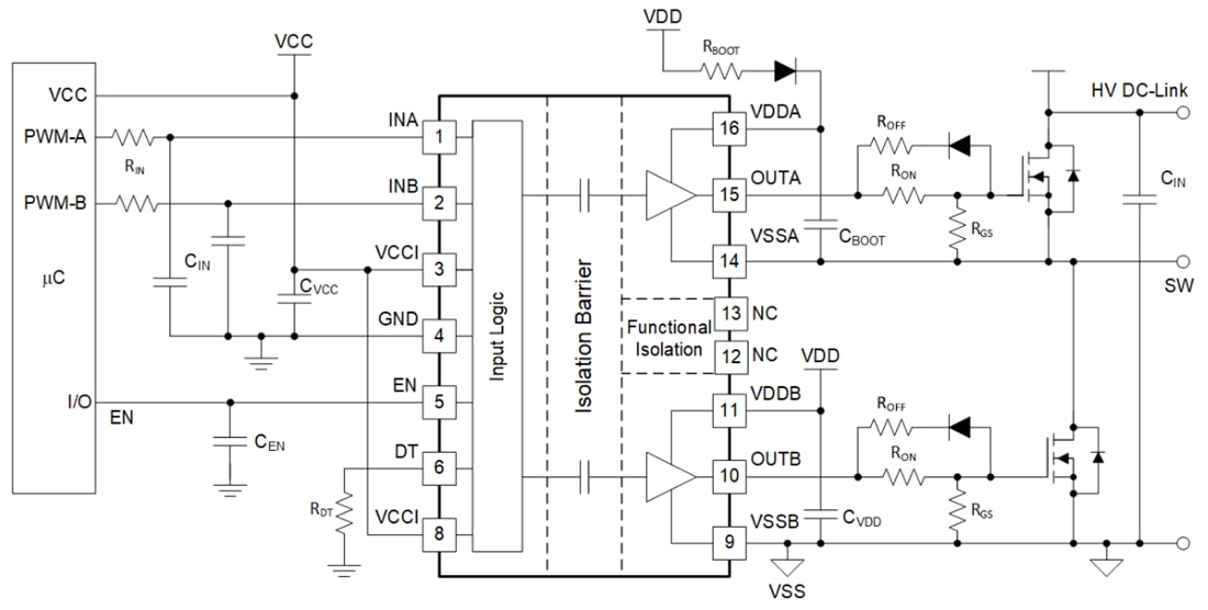
Typischer Applikationsschaltplan
Weitere Ressourcen
Veröffentlichungsdatum: 2024-06-24
| Aktualisiert: 2025-05-08
