Texas Instruments UC284xL/UC284xL-Q1 PWM-Controller
Texas Instruments UC284xL/UC284xL-Q1 PWM-Controller sind Pin-zu-Pin-kompatible Steuergeräte, eine aktualisierte Version des UC284xAQ/UC284xA-Q1. Die Regler liefern Funktionen zur Steuerung von Strommodus- oder Schaltnetzteilen, einschließlich eines höheren VCC-Bereichs bei 36 V, eines niedrigeren Einschaltstroms bei 0,25 mA, einer engeren Betriebsstromtoleranz bei max. 15 mA und einer schnelleren Reaktion auf den Zyklus-für-Zyklus-Stromschutz bei 100 ns.Der robuste Ausgangstreiber des TI UC284xL-Q1 bietet eine kürzere Anstiegs- und Abfallzeit bei max. 75 ns, um Schaltverluste zu reduzieren und für leistungsfähigere Treiberfunktionen mit einem Niedrigpegel-Ausgang, der weit von der FET-Schwellspannung entfernt ist.
Merkmale
- Verbesserter Ausgangstreiber und niedrigerer Betriebs-/Einschaltstrom vom UC284xAQ/UC284xA-Q1
- Optimiert für Offline- und DC/DC-Wandler
- Niedriger Einschaltstrom (<0,5 mA)
- Getrimmter Oszillator-Entladestrom
- Automatische Störgrößenaufschaltung
- Impuls-für-Impuls-Strombegrenzung
- Verbesserte Lastverhalten
- Unterspannungssperre mit Hysterese
- Doppelte Impulsunterdrückung
- Hochstrom-Totem-Pole-Ausgang
- Intern getrimmte Bandlückenreferenz
- Bis zu 500 kHz Betriebsfähigkeit
- Dokument für funktionale Sicherheit zur Unterstützung des Designs von funktionalen Sicherheitssystemen ist verfügbar
- AEC-Q100-qualifiziert (UC284xA-Q1) mit den folgenden Ergebnissen
- -40 °C bis 125 °C Bauteiltemperatur Klasse 1
- ±2 kV HBM-Bauteilklassifikation Stufe 2
- > 1000 V CDM-Bauteilklassifikation Stufe C6:
Applikationen
- Schaltnetzteile (SNT)
- DC/DC-Wandler
- Leistungsmodule
- Industrie-PSU
- Batteriebetriebene PSU
- Vorspannungsversorgung für Traktionswechselrichter
- Isolierte Vorspannungsversorgung für OBC- und DC/DC-Wandler
- Isolierte Stromversorgung für HLK-Kompressormodule
Datenblätter
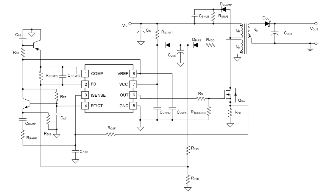
Typische Fahrzeuganwendungen
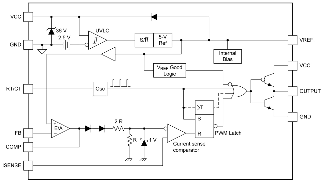
Funktionales Blockdiagramm
Veröffentlichungsdatum: 2025-05-14
| Aktualisiert: 2025-05-29
