Texas Instruments UA78LEVM-075 Evaluierungsmodul
Das Texas Instruments UA78LEVM-075 Evaluierungsmodul evaluiert die UA78L Linear-Spannungsregler, die einen Ausgangsstrom von 100 mA liefern. Diese Modulkonfiguration wird mit einem Low-Dropout-Regler (LDO) mit drei Anschlüssen für allgemeine Applikationen geliefert. Der UA78L Regler kann einen Ausgangsstrom von bis zu 100 mA liefern und verfügt über einen Eingangsspannungsbereich (VIN) von bis zu 20 V.Merkmale
- Ausgangsstrom: 100 mA
- Integrierter thermischer Überlastungsschutz
- Interne Kurzschlussstrombegrenzung
- Keine externen Komponenten
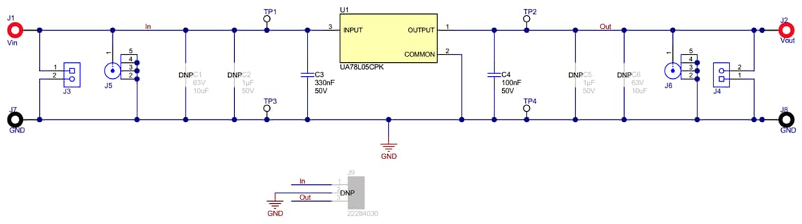
Schaltschema
Veröffentlichungsdatum: 2023-03-15
| Aktualisiert: 2023-04-06
