Texas Instruments TUSB1002 Linearer USB-3.1-Redriver mit 10 GBit/s
Der Texas Instruments TUSB1002 lineare USB-3.1-Redriver mit 10 GBit/s ist der branchenweit erste zweikanalige USB-3.1-SuperSpeedPlus-(SSP)-Redriver und -Signalkonditionierer. Das Bauteil bietet mit seiner extrem stromsparenden Architektur einen geringen Stromverbrauch bei einer 3,3V-Versorgung. Es unterstützt die USB-3.1-Stromsparmodi, was den Leerlauf-Stromverbrauch noch weiter reduziert. Der TUSB1002 implementiert einen linearen Equalizer, der bis zu 15 dB Verlust aufgrund von Intersymbol-Interferenz (ISI) unterstützt. Wenn USB-Signale über ein Board oder ein Kabel geleitet werden, verschlechtert sich die Signalintegrität aufgrund von Verlusten und der Intersymbol-Interferenz. Der lineare Equalizer gleicht den Kanalverlust aus, erweitert so die Kanallänge und verhilft Systemen zu USB-Konformität. Die zweispurige Implementierung und das kleine Gehäuse bieten Flexibilität bei der Platzierung des TUSB1002 im USB-3.1-Pfad.Merkmale
- Unterstützt USB 3.1 SuperSpeed (5 GBit/s) und SuperSpeedPlus (10 GBit/s)
- Extrem stromsparende Architektur:
- Aktiv: < 340 mW
- U2/U3: < 8 mW
- Getrennt: < 2 mW
- Variable Spannungsausgangsschwingung im linearen Bereich bis 1.200 mVpp
- Keine Host-/Bauteil-Seitenanforderung
- 14 Einstellungen für lineare Entzerrung von bis zu 15 dB bei 10 GBit/s
- Einstellbare DC-Entzerrungs-Gain
- Hot-Plug-fähig
- Pin-zu-Pin-kompatibel mit LVPE502A und LVPE512 USB 3.0 Redriver
- Temperaturbereich: 0 °C bis 70 °C (kommerziell) und -40 °C bis 85 °C (industriell)
- ±6 KV HBM ESD
- Mit 3,3V-Einzelversorgung erhältlich
- In VQFN-Gehäusen von 4 mm x 4 mm oder WQFN-Gehäuse von 3 mm × 3 mm erhältlich
Applikationen
- Notebook
- Desktop-PC
- Fernseher
- Tablets
- Handys
- Aktive Kabel
- Dockingstationen
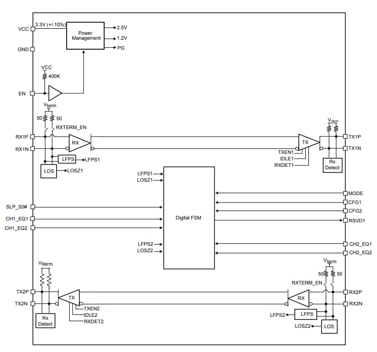
Blockdiagramm
Veröffentlichungsdatum: 2016-08-05
| Aktualisiert: 2022-03-11
